国家知识产权局专利代理机构代码
51211
设为首页
|
收藏
首 页
|
关于天嘉
公司简介
荣誉资质
企业文化
维拳易
精英团队
|
知识产权扶贫
扶贫项目情况
知识产权众筹
美丽黑水
|
新闻动态
助力扶贫
公司新闻
行业动态
天嘉期刊
|
公司公告
招聘信息
缴费信息
公示公告
|
服务范围
专利代理
法务代理
商标代理
企业贯标
培训讲座
检索评析
|
经典案例
专利申请
无效诉讼
企业贯标
科技服务
|
相关链接
相关链接
我们的客户
|
联系我们
联系我们
首页
>
新闻动态
>
行业动态
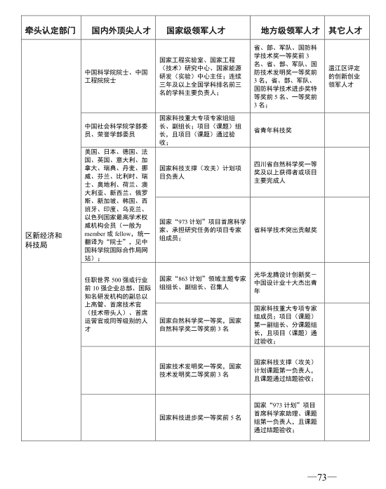
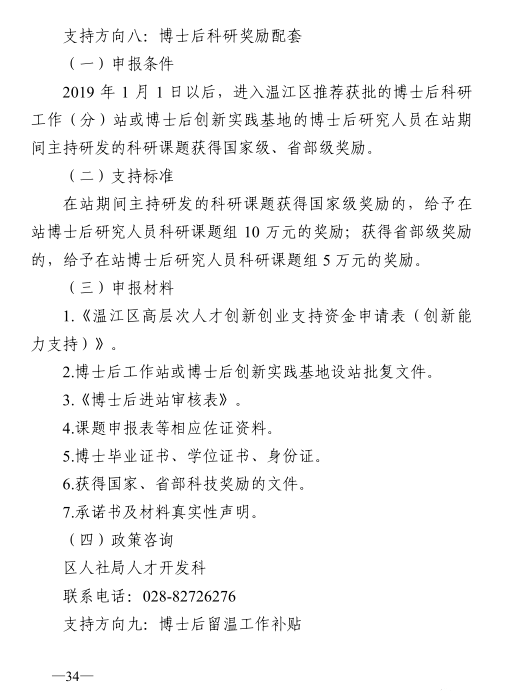
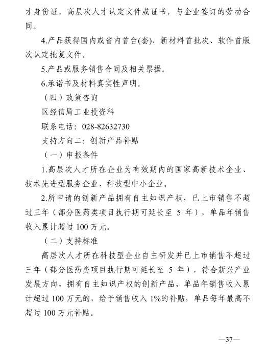
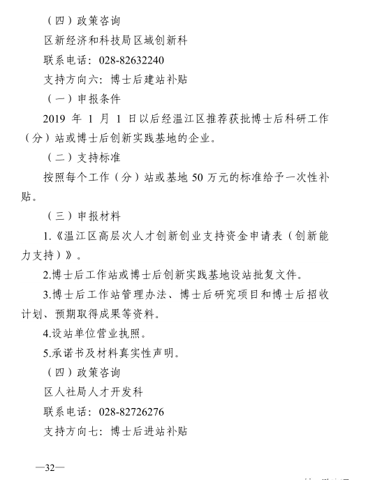
关于印发《成都市温江区高层次人才创新创业支持政策实施细则》的通知
2023-11-30
浏览次数:
新闻动态
News
助力扶贫
>
公司新闻
>
行业动态
>
天嘉期刊
>