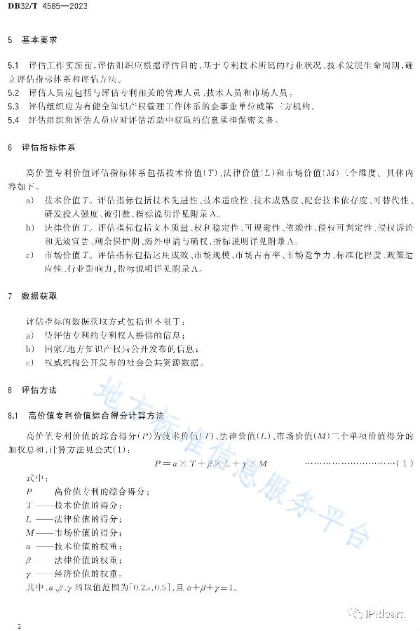
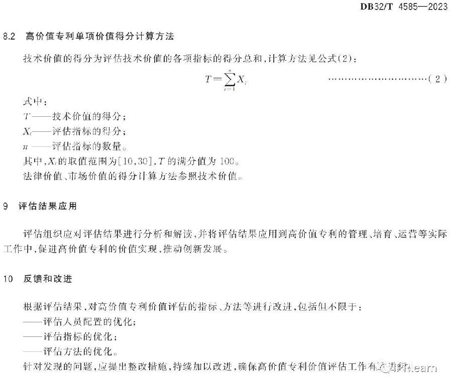
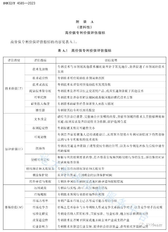
江苏《高价值专利价值评估规范》标准发布!2023年11月24日实施

2023-11-06浏览次数:




来源:地方标准信息服务平台

版权归原作者所有,本文仅供交流学习,部分文章推时未能及时与原作者取得联系,若来源标注错误或侵犯到您的权益,烦请告知,我们将立即删除)

封面图片来自网络