2023-10-25浏览次数:

为深入贯彻落实《知识产权强国建设纲要(2021—2035年)》《“十四五”国家知识产权保护和运用规划》,以深入实施国家知识产权强县建设试点县(区)为契机,充分发挥知识产权在创新驱动发展中的引领支撑作用,提升我区知识产权工作高质量发展,区市场监管局对原《成都市双流区知识产权资助(奖励)办法》(附件3)进行了修订,形成《成都市双流区知识产权资助(奖励)政策(征求意见稿)》,现面向社会公众征求意见,请于2023年11月23日前将意见建议(详见附件1)反馈至电子邮箱504871179@qq.com。
附件:
1.意见建议情况表
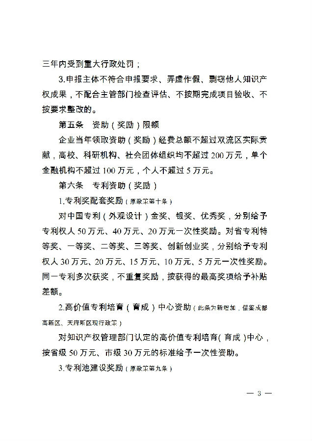
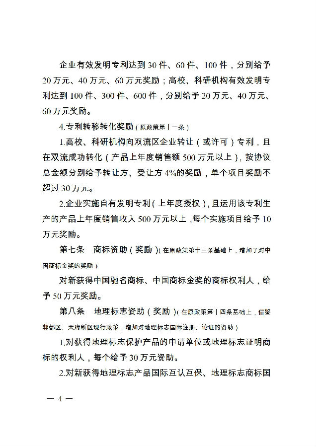
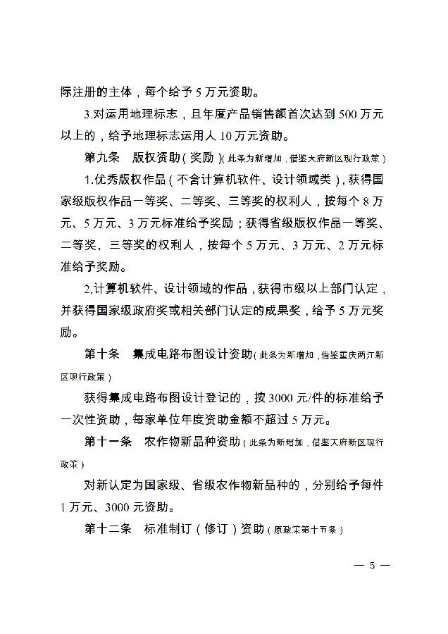
2.成都市双流区知识产权资助(奖励)政策(征求意见稿)
3.原《成都市双流区知识产权资助(奖励)办法》
成都市双流区市场监督管理局
2023年10月23日
























来源:成都市双流区人民政府
(版权归原作者所有,本文仅供交流学习,部分文章推时未能及时与原作者取得联系,若来源标注错误或侵犯到您的权益,烦请告知,我们将立即删除)
封面图片来自网络