2023-10-25浏览次数:

为深入贯彻落实党的二十大精神和习近平总书记对四川工作系列重要指示精神,进一步推动高新区企业“上规、上榜、上云、上市”,加快构建完善企业“四上”培育服务体系,引导和支持民营企业高质量发展,促进民营经济提质增效,结合高新区实际,成都高新区发展改革局拟制了《成都高新技术产业开发区关于支持企业“四上”高质量发展的若干政策(征求意见稿)》,现向社会公开征求意见。如有意见或建议,请于2023年11月23日17:00前反馈。
联系人:成都高新区发展改革局企业服务中心胡老师
联系电话:028-85339186
邮箱:928386143@qq.com
地址:成都高新区发展改革局(成都市天府大道北段18号,邮政编码:610041)
附件:
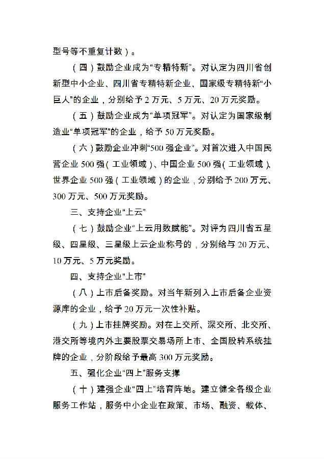
关于支持企业“四上”高质量发展的若干政策(征求意见稿)



来源:成都高新区管理委员会
(版权归原作者所有,本文仅供交流学习,部分文章推时未能及时与原作者取得联系,若来源标注错误或侵犯到您的权益,烦请告知,我们将立即删除)
封面图片来自网络