2023-10-10浏览次数:

成都市市场监督管理局关于常态化开展知识产权专业技术中高级职称和专利代理师资格资助的通知
各区(市)县知识产权管理部门,市知识产权保护中心,有关企事业单位、社会团体,有关个人:
为深入贯彻落实《知识产权强国建设纲要(2021-2035年)》和国家、省、市“十四五”知识产权保护和运用规划,加快推动知识产权人才队伍建设,促进知识产权事业高质量发展,全面推进国家知识产权强市建设示范城市和国家知识产权保护示范区建设,根据《成都市市场监督管理局关于印发<成都市知识产权发展和保护资助政策措施>的通知》(成市监规〔2023〕7号)及相关工作安排,现就常态化开展知识产权专业技术中高级职称和专利代理师资格资助有关事项通知如下。
知识产权专业技术中高级职称和专利代理师资格资助按照“个人自主申报、常态便利办理”的原则进行,具体办理流程详见附件。
(一)过渡阶段。自本通知发布之日至2024年3月底,启动常态化资助。符合申报条件的有关个人及时通过“成都市知识产权资助管理系统”开展自主申报。过渡阶段通过审核的资助资金预计在2024年4月拨付。
(二)常态化实施阶段。2024年4月起,正式转为常态化办理。有关个人在符合申报条件的前提下,可随时进行自主申报。市市场监管局按照“申报一项、审核一项,通过一批、拨付一批”的方式,持续开展常态化资助。常态化实施阶段通过审核的资助资金按月拨付。
(一)强化服务指导。各区(市)县知识产权管理部门要结合知识产权“服务万里行”“五进”“入园惠企”等有关工作,广泛开展政策宣讲和申报辅导,主动靠前做好服务保障,确保政策措施与服务主体“零距离”,政策导向与服务效应“零偏差”。
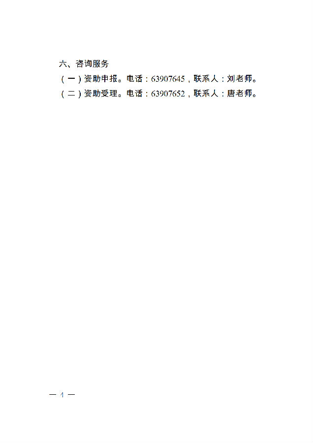
(二)严格申报要求。知识产权专业技术中高级职称和专利代理师资格资助的常态化受理、审核工作,由市知识产权保护中心具体承办。市知识产权保护中心要积极做好有关政策咨询、申报释疑等服务工作,及时对有关个人提交的资助申报进行严格规范的审核和复核。有关个人要认真阅读申报指南,仔细对照相关要求,结合自身情况及时进行自主申报。坚决杜绝弄虚作假、冒名顶替等违法违规行为。
(三)加大配合支持。有关企事业单位、社会团体要积极做好政策传达,大力支持符合申报条件的有关个人开展自主申报,并提供必要的配合和便利,协同推动形成激励知识产权专业人才的良好氛围。
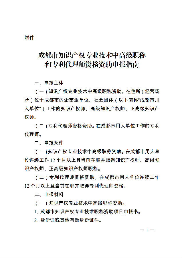
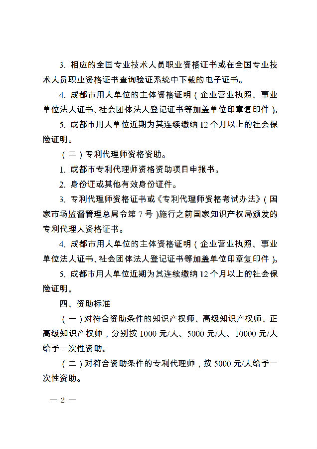
附件:成都市知识产权专业技术中高级职称和专利代理师资格资助申报指南
成都市市场监督管理局
2023年10月8日




来源:成都市市场监督管理局
(版权归原作者所有,本文仅供交流学习,部分文章推时未能及时与原作者取得联系,若来源标注错误或侵犯到您的权益,烦请告知,我们将立即删除)
封面图片来自网络