国知局 |《关于商标注册同日申请程序的指引》发布
2023-10-07浏览次数:

为深入贯彻落实《“十四五”国家知识产权保护和运用规划》关于加强知识产权源头保护,强化知识产权申请注册质量监管的部署,帮助经营主体了解商标注册同日申请相关法律规定及审查流程,引导商标申请人遵循诚实信用原则,合理提出商标注册申请,国家知识产权局组织编写了《关于商标注册同日申请程序的指引》,供相关经营主体参考使用。









来源:国家知识产权局
(版权归原作者所有,本文仅供交流学习,部分文章推时未能及时与原作者取得联系,若来源标注错误或侵犯到您的权益,烦请告知,我们将立即删除)
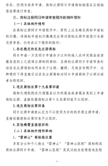
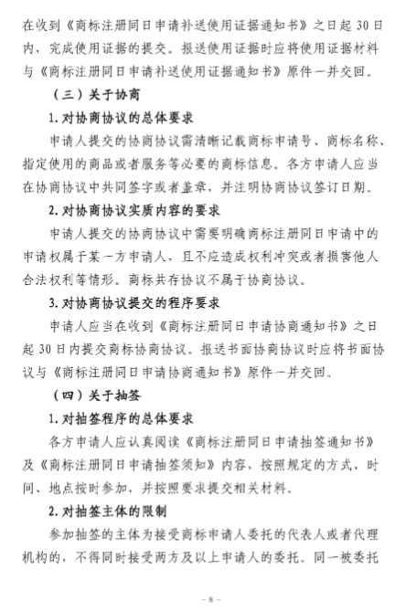
封面图片来自网络