2023-08-03浏览次数:
通过三年时间,逐步实现对国家知识产权优势示范企业、专精特新“小巨人”企业的《创新管理—知识产权管理指南(ISO56005)》国际标准实施试点全覆盖。
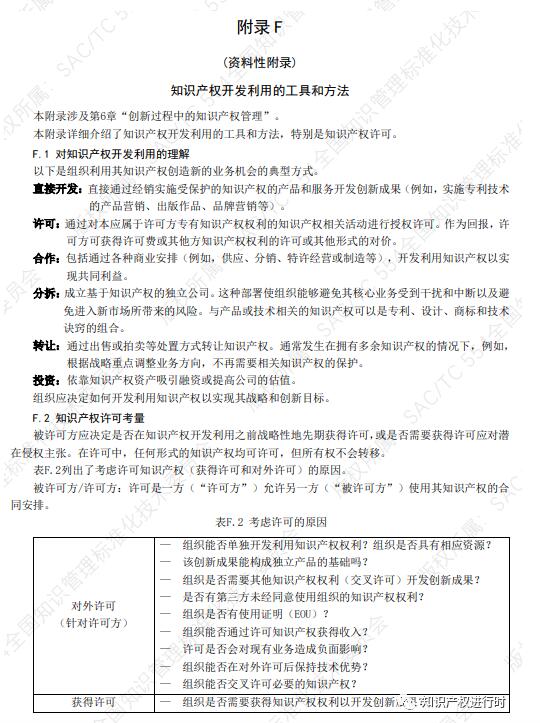
知识产权与创新密不可分,每个参与创新活动的组织都会涉及不同形式的知识产权。知识产权(IP)是产生于人的智慧、创造力和发明能力的独特的、增值的人类智力活动的产物。知识产权是一种财产,知识产权权利(IPR)是由不同形式的知识产权产生的权利。
组织能够利用知识产权达成实现业务目标及实施创新行动等多种目的,包括:
战略定位;寻找创新路径;保护创新成果;吸引和保障投资;增加竞争优势;明晰知识产权及其权利归属;获取经营自由;创造创新价值;促进协作。
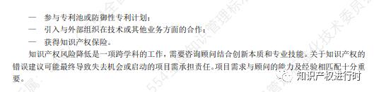
知识产权战略应成为组织更宽泛的业务和创新战略的组成部分。组织应意识到,仅从防御角度考虑知识产权会掩盖知识产权能够实现的支撑创新和业务目标的额外益处。因为有效的知识产权管理使组织能够优化其知识产权资产以实现更广泛的组织目标识产权管理能最大化创新相关的利益,同时管理不确定性并最小化相关风险和成本。知识产权管理能够促进组织与合作伙伴、竞争对手和客户的协作,从而产出更多的创新成果。知识产权管理能够使组织通过协作方式(例如,开放创新、联合开发、生态系统和网络效应)创造集体价值,并形成额外收入来源(例如,通过许可产生的现金流)。
有效的创新管理应包括实施与业务战略相一致的知识产权战略。以下是与知识产权战略相关的若干活动(如图 1 中的外圈所示),以及实施这些活动的积极成果(如图 1 中的内圈所示)。
本文件涉及由TC279创建的IS056000系列标准:
a)ISO 56000:2020《创新管理体系基础和术语》,为理解和实施本文件提供必要背景。
b)ISO56002:2019《创新管理体系指南》,为开发、实施和保持创新管理体系提供指导,体系中的所有后续标准作为补充。
c)ISO 56003:2019《创新管理创新伙伴关系的工具和方法指南》,提供了选择外部伙伴关系的指导和工具以强化成功创新。
d)IS0/TR 56004:2019《创新管理评估指南》,提供了组织计划、实施和跟进创新管理评估的指导。
创新管理—知识产权管理指南(ISO56005) 全文








































来源:全国知识管理标准化技术委员会
编辑:知识产权进行时
(版权归原作者所有,本文仅供交流学习,部分文章推时未能及时与原作者取得联系,若来源标注错误或侵犯到您的权益,烦请告知,我们将立即删除)
封面图片来自网络