2023-03-24浏览次数:

国家知识产权局办公室关于印发《数字经济核心产业分类与国际专利分类参照关系表(2023)》的通知
国知办函规字〔2023〕203号
各省、自治区、直辖市和新疆生产建设兵团知识产权局,四川省知识产权服务促进中心,各地方有关中心;国家知识产权局局机关各部门,专利局各部门,商标局,局其他直属单位、各社会团体:
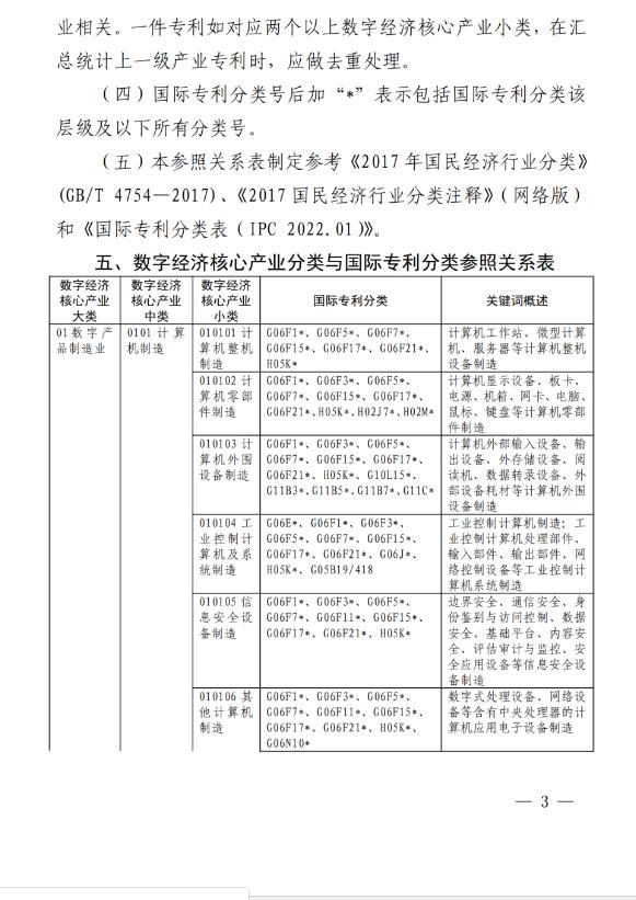
为贯彻落实党的二十大关于加快发展数字经济相关部署要求,助力构建数字经济统计监测体系,加强对数字经济核心产业专利规模、结构、质量的统计监测,满足各级党委、政府和社会各界相关统计需求,为科学决策和管理提供统计支撑,促进知识产权与数字经济核心产业融合发展,我局组织制定了《数字经济核心产业分类与国际专利分类参照关系表(2023)》,现印发给你们,请结合实际在工作中参照使用。
国家知识产权局办公室
2023年3月20日















来源:国家知识产权局
(版权归原作者所有,本文仅供交流学习,部分文章推时未能及时与原作者取得联系,若来源标注错误或侵犯到您的权益,烦请告知,我们将立即删除)
封面图片来自网络