成都市知识产权保护中心专利预审服务分类号

2023-03-03浏览次数:





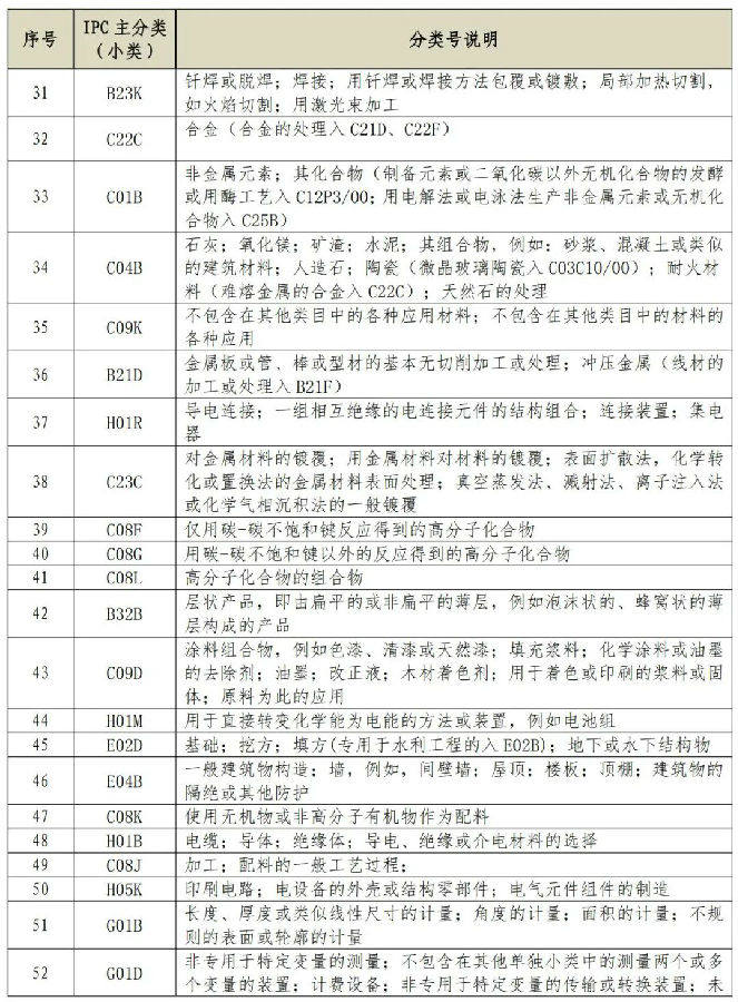
IPC分类号(共55个)

生物






新材料




洛迦诺分类号(共15个)

生物




新材料








来源:成都知识产权

(版权归原作者所有,本文仅供交流学习,部分文章推时未能及时与原作者取得联系,若来源标注错误或侵犯到您的权益,烦请告知,我们将立即删除)

封面图片来自网络