2023-02-27浏览次数:
申请主体注意啦!预审申请文件自检表修订了!
各有关单位:
为鼓励真实发明创造,提升专利申请质量,确保高质量、高价值专利进入快速审查通道,浙江保护中心根据国家知识产权局《关于发布修订版专利申请请求类表格和电子申请数据标准规范的通知》,结合上一年度预审工作中发现的申请文件缺陷问题,对原专利预审申请文件自检表进行修订,现予发布。本自检表(2023版)自2023年3月1日起施行。
请各申请单位在正式向浙江保护中心提交预审申请文件时,务必根据专利申请类型,先对照自检表(2023版)进行自检,认真填写自检结果,确保内容真实无误,并在预审系统“其他文件”中上传自检表(无需盖章)。
如若出现违反诚实信用原则、扰乱正常预审工作秩序的行为,或在预审中发现申请文件有三处以上(含三处)自检表(2023版)中记载的形式缺陷问题的,将依据《浙江省知识产权保护中心备案单位、代理机构预审服务管理办法》规定,不予进入快速审查通道。
特此通知。
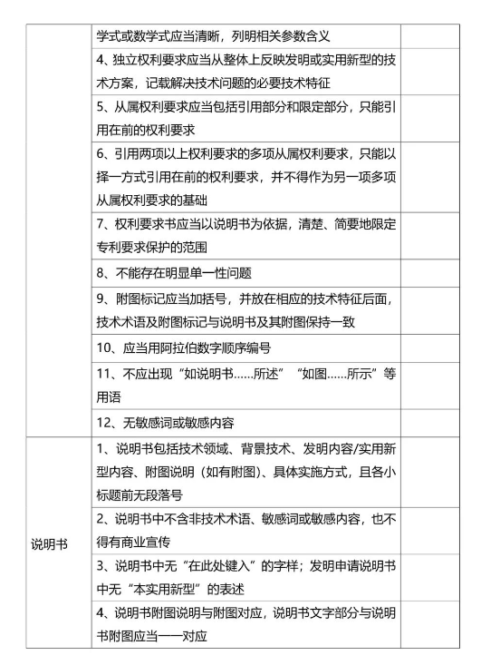
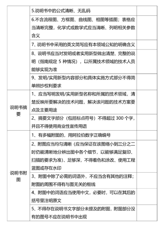
附件:1.浙江发明、实用新型预审申请文件自检表(2023版).docx









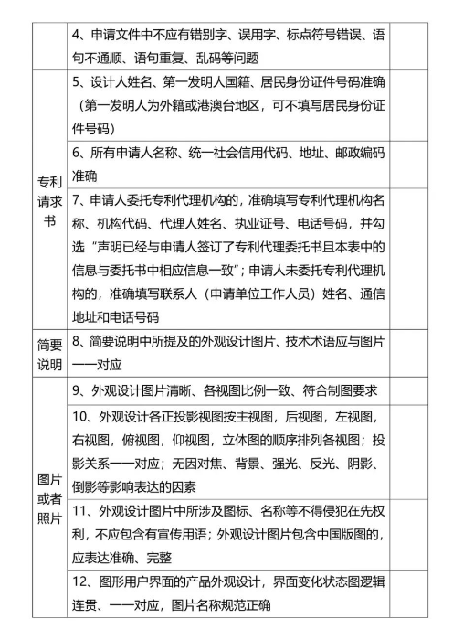
2.浙江外观设计预审申请文件自检表(2023版).docx





浙江省知识产权保护中心
2023年2月20日
来源:浙江知识产权保护中心
编辑:知识产权进行时
(版权归原作者所有,本文仅供交流学习,部分文章推时未能及时与原作者取得联系,若来源标注错误或侵犯到您的权益,烦请告知,我们将立即删除)
封面图片来自网络