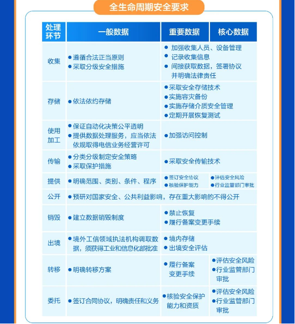
一图读懂《工业和信息化领域数据安全管理办法(试行)》

2022-12-22浏览次数:


来源:工业和信息化部网络安全管理局

版权归原作者所有,本文仅供交流学习,部分文章推时未能及时与原作者取得联系,若来源标注错误或侵犯到您的权益,烦请告知,我们将立即删除)


封面图片来自网络