2022-11-24浏览次数:
来源:国家知识产权局
(版权归原作者所有,本文仅供交流学习,部分文章推时未能及时与原作者取得联系,若来源标注错误或侵犯到您的权益,烦请告知,我们将立即删除)
封面图片来自网络
近日,国家知识产权局办公室发布了关于组织开展专利产品备案工作的通知。其中提到,奖补省份、重点城市、知识产权强国建设试点示范的市县和园区,要将组织开展专利产品备案作为当前的重点工作,积极发挥示范带动作用。2022年底前,要实现国家知识产权优势示范企业、奖补省份和重点城市政策惠及的企业专利产品备案全覆盖,并逐步覆盖地方知识产权优势示范企业。

国家知识产权局办公室关于组织开展专利产品备案工作的通知
国知办函运字〔2022〕985号
各省、自治区、直辖市和计划单列市、副省级城市、新疆生产建设兵团知识产权局,四川省知识产权服务促进中心,各地方有关中心,有关单位:
为深入贯彻党的二十大精神,认真落实《知识产权强国建设纲要(2021—2035年)》和《“十四五”国家知识产权保护和运用规划》关于培育专利密集型产业,探索开展专利密集型产品认定的工作部署,推动专利在产品端、产业端转化见效,促进经济高质量发展。现将组织开展专利产品备案工作有关事项通知如下:
一、提高工作认识,加强统筹推进
专利产品备案是一项促进专利密集型产业发展的基础性工作。按照“统一平台、统一标准、统一认定”的原则,采取专利产品备案和专利密集型产品认定“两步走”的方式,备案认定一批知识产权竞争力较强的专利密集型产品,是地方知识产权管理部门全面准确掌握本地区专利运用和产业发展情况、精准发力促进企业产品竞争力提升、有效实施专利密集型产业培育政策、科学引导企业推进高价值专利转化的重要抓手。各级知识产权管理部门要提高政治站位,将培育发展专利密集型产业作为建设现代化产业体系的重要内容,坚持把发展经济的着力点放在实体经济上,把促进专利运用的着力点放在实体产业上。要充分认识专利产品备案工作的基础性作用,统筹兼顾各环节工作和各类型企业,积极贯通备案组织、产品认定和政策促进的工作链条,助力畅通从专利到产品、产业的转化渠道,更好从产品端发力,大力推动专利密集型产业高质量发展。
二、加大引导力度,强化政策协同
按照“政策引导、企业自主、统一平台、科学规范”的原则,不断完善引导政策和支持措施,鼓励企业做好专利产品统计核算和备案工作,发挥试点平台的技术支撑和数据底座作用,扎实有序做好专利产品备案各项工作。各级知识产权管理部门要会同相关部门积极探索专利密集型产业发展政策,落实国家知识产权局关于提升专利申请质量,将财政资金支持重点从专利申请向转化运用等方面转变的要求,及时研究出台对专利密集型产业和产品的支持政策。专利转化专项计划奖补省份、知识产权运营服务体系建设重点城市(以下分别简称奖补省份、重点城市)等要按照前期财政部、国家知识产权局有关文件部署,积极创造条件,在政策创新上先行先试,落实相关试点任务和绩效目标要求。要与相关产业、科技、政府采购等政策加强联动,形成政策合力,进一步调动企业积极性。要将专利密集型产品作为高价值专利转化的重要检验标准,推动专利产品备案工作与专利转化专项计划实施、重点城市高价值专利组合培育、地方专利奖评选和优势示范企业培育等工作协同推进,充分利用试点平台备案数据,跟踪专利转化实施成效,为相关企业评价、项目验收和奖项评选等提供基础支撑。
三、加强宣传培训,广泛开展动员
专利产品备案及密集型产品认定是一项开拓性工作。各级知识产权管理部门要准确把握政策要求和工作任务,加大宣传培训和工作交流力度,结合本地产业特色和企业特点,多种途径、多种方式提高宣传效果,因地制宜组织专家解读、企业研讨和专题培训,有针对性地做好政策解读和宣传指导工作,广泛发动企业积极开展专利产品备案,并及时收集和反馈备案中的问题和建议。要与“知识产权服务万里行”、中国专利周、重大展会等活动相结合,不断扩大专利产品备案工作的知晓度和影响力。
四、狠抓工作落实,精心组织实施
为扎实有序推进专利密集型产品备案和认定工作,避免各地分头建设造成的重复投入、标准各异等问题,由国家专利密集型产品备案认定试点平台(以下简称试点平台,网址:www.zlcp.org.cn)统一提供专利产品备案的公益性服务。后续根据产品备案和数据积累情况,按照《企业专利密集型产品评价方法》团体标准(T/PPAC 402-2022),由试点平台分领域确定统一的专利密集型产品评价指标基准值,适时认定一批专利密集型产品。
各级知识产权管理部门要高度重视专利产品备案工作,及时动员部署,安排专人负责,加大投入保障,精心组织实施,瞄准优势产业和重点企业,分层分类有序推进,及时跟进工作落实情况。奖补省份、重点城市、知识产权强国建设试点示范的市县和园区,要将组织开展专利产品备案作为当前的重点工作,积极发挥示范带动作用。2022年底前,要实现国家知识产权优势示范企业、奖补省份和重点城市政策惠及的企业专利产品备案全覆盖,并逐步覆盖地方知识产权优势示范企业。要会同本地工业和信息化主管部门落实《关于知识产权助力专精特新中小企业创新发展的若干措施》,引导和支持“专精特新”等中小企业符合条件的主导产品通过试点平台备案认定,推动专精特新企业成为专利密集型产业发展的主力军。
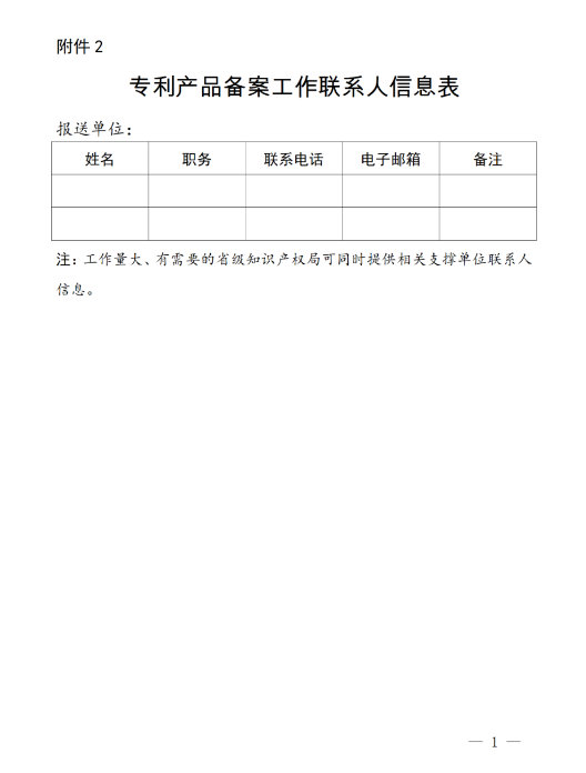
请对照《专利产品备案条件及流程》(见附件1)和《国家专利密集型产品备案认定试点平台操作手册》(可在试点平台自行下载),指导企业认真做好备案工作。要及时做好相关政策出台、工作进展情况的报送工作,推进过程中如有突出问题、创新做法、典型经验等,请一并报送。试点平台上汇集的各地专利产品备案数据将按月向地方公布,2022年底统一开展备案工作的成效评价。请省级知识产权局明确工作联系人(见附件2),并填写《国家专利密集型产品备案认定试点平台省级管理端口申请表》(见附件3),于11月21日前将联系人信息表和盖章的申请表扫描件发送至电子邮箱,以便开通省级管理端口,查看和统计本地企业产品备案情况。
特此通知。
附件:
1.专利产品备案条件及流程.pdf
2.专利产品备案工作联系人信息表.docx
3.国家专利密集型产品备案认定试点平台省级管理端口申请表.docx
国家知识产权局办公室
2022年11月15日
(联系方式:知识产权运用促进司 010—62084027 试点平台:010—62153721 电子邮箱:zlcp@ppac.org.cn)
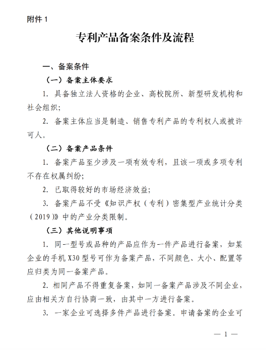
附件1:专利产品备案条件及流程


附件2:专利产品备案工作联系人信息表

附件3:国家专利密集型产品备案认定试点平台省级管理端口申请表
