2022-05-20浏览次数:
来源:国家知识产权局
(版权归原作者所有,本文仅供交流学习,部分文章推时未能及时与原作者取得联系,若来源标注错误或侵犯到您的权益,烦请告知,我们将立即删除)
封面图片来自网络

各省、自治区、直辖市和新疆生产建设兵团知识产权局,四川省知识产权服务促进中心,各地方有关中心:
为深入贯彻落实中共中央、国务院印发的《知识产权强国建设纲要(2021—2035年)》和国务院印发的《“十四五”国家知识产权保护和运用规划》决策部署,确保专利开放许可制度平稳落地、高效运行,大力推动知识产权转化运用,我局组织开展专利开放许可试点工作。现将《专利开放许可试点工作方案》印发给你们,请结合当地实际,认真贯彻落实。试点过程中如有突出问题、创新做法、典型经验等,请及时反馈我局知识产权运用促进司。
特此通知。
国家知识产权局办公室
专利开放许可试点工作方案
2021年6月1日施行的《专利法》创设了专利开放许可制度。目前,《专利法实施细则》和相关配套审查规则尚在修订中。根据《关于施行修改后专利法的相关审查业务处理暂行办法》(国家知识产权局公告第四二三号),过渡期内专利开放许可声明“只收不审”,制度尚未正式运行。为贯彻落实《“十四五”国家知识产权保护和运用规划》,加快推进知识产权转化运用,充分发挥要素市场化配置在经济发展中的重要作用,现组织开展专利开放许可试点工作,为专利开放许可制度全面落地做好政策、机制、平台、项目等各方面准备,特制定如下试点工作方案。
一、总体要求
(一)工作思路。本方案中的专利开放许可试点是开展试点的省级知识产权管理部门(以下简称试点省局)参照开放许可的理念和方式,促进专利“一对多”快速许可的工作举措。有别于由国务院专利行政部门接收并公布声明的法定开放许可,试点省局按照本方案确定的原则、任务和要求,参照开放许可制度的基本理念、特征和环节,组织相关地市、企事业单位和服务平台开展试点工作,推动许可意愿和条件由专利权人事先明确、经试点省局公开发布的快速许可,力争达到激发供需、储备项目、探索经验和完善政策等多重效果,为专利开放许可制度平稳落地、高效运行奠定坚实基础。
(二)基本原则。一是坚持市场导向。尊重市场主体、创新主体在专利许可活动中的意思自治,遵循市场规则,有效发挥市场机制作用。二是加强服务创新。结合本地实际,开拓工作思路,创新工作方法,更好发挥政府部门引导作用,提升试点成效。三是强化政策联动。在许可供给、需求对接、金融赋能等各环节综合发力,统筹做好服务支撑、需求激励、跟踪监测、平台构建等各项工作,形成协同推进的工作格局。
(三)预期目标。一是探索模式。充分发挥地方的积极性、能动性和示范带头作用,积累并贡献经验,在政策措施等方面探索形成可复制推广的模式,吸收上升为制度机制,支持完善开放许可规则体系。二是有效推广。发动、引导专利权人,特别是高校院所、中小企业了解熟悉和初步运用开放许可制度,为制度全面实施起到推广预热的作用。三是形成成果。2022年底前,超过100所高等院校、科研组织、国有企业参与试点,达成专利许可超过1000项,专利转化专项计划相关绩效指标有效提升。
二、试点方式
北京、上海、山东、江苏、浙江、广东、湖北、陕西等专利转化专项计划首批重点支持的8个省份,以及2022年新确定的重点支持省份,要根据本方案制定具体方案,其他省份可以自行确定是否制定具体方案。鼓励各省份根据本省份专利供给与需求的不同优势,有重点地部署试点工作。各知识产权运营服务体系建设重点城市、国家知识产权试点示范高校和优势示范企业要按照试点工作方案主动配合开展试点工作,鼓励其他高校院所、中小企业等各方积极参与试点。
试点期限为本方案与各省份具体方案印发之日起,至专利开放许可制度全面落地实施。
三、试点任务
(一)搭建许可信息发布平台
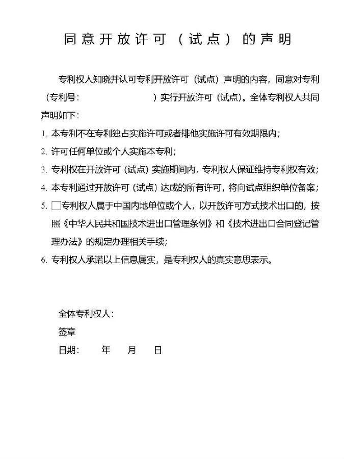
1. 明确发布格式。试点省局制定试点方案时,可结合本地实际,对许可期限最低年限等事项作出具体规定,在此基础上制定专利许可信息表(见附件1),供专利权人填写提交。专利权人应当在许可信息表中对本专利不在专利独占实施许可或者排他实施许可有效期限内、保证维持专利权有效等事项作出承诺。
2. 核查发布内容。试点省局可以依托专利代办处、知识产权运营平台等具备相应能力和公信力的机构,对拟发布专利的有效性、是否存在排他许可或独占许可、是否进行了质押登记等情况进行核查;就实用新型、外观设计专利提出声明的,可以要求专利权人提供专利权评价报告或检索分析报告。对于许可使用费明显不合理的,可以提示并予以指导。
3. 发布许可信息。试点省局通过依托的核查机构或相关公信力和影响力强的信息平台,集中公开发布许可信息表。公开发布的信息应至少包括专利号、专利权人名称、发明名称、许可使用费支付方式和标准、许可期限、专利权人联系方式等数据项。在国家知识产权局统一组织下,各试点省局公布的开放许可信息以网页链接、接口调用等方式进行共享,在有意愿和条件的知识产权运营等平台上进行展示发布,扩大受众面、提升成交率。
(二)促进供需对接
1. 激励引导供需。知识产权运营体系建设重点城市、国家知识产权试点示范高校按照试点省局的部署,积极参与试点各项工作。鼓励高校院所筛选有市场化前景、应用广泛、实用性较强、适于多地实施的专利技术参与试点。引导技术消化能力强的知识产权优势示范企业、“专精特新”等中小企业根据专利权人公布的许可条件,快速达成许可。
2. 拓展对接渠道。试点省局可在分析有关专利技术领域等信息的基础上,引导相关领域企业进行精准匹配,切实推进定向推送。充分利用知识产权展会、“知识产权服务万里行”等活动形式,为供需双方搭建对接平台。试点省局应及时了解掌握许可达成情况、专利实施成效等后续情况。
(三)做好定价指导等配套服务
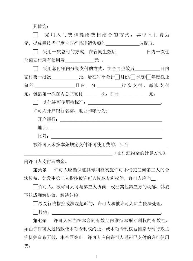
1. 加强定价指导。试点省局要向专利权人广泛宣传一次性付费、提成支付、入门费附加提成支付等常见的支付方式;指导专利权人参考国家知识产权局已发布的“十三五”期间专利实施许可使用费数据中的同行业平均许可金额或费率,实现合理、公允、低成本定价;指导专利权人充分考虑开放许可“一对多”特点,适当降低许可使用费标准。鼓励专利权人进行阶段性免费许可,探索先试用、后付费等方式,更好激发许可需求方积极性,以合理有效的方式扩大许可收益。
2. 做好交易保障。试点省局明确的区域范围(可不限于本省)内,任何单位和个人接受信息表中公布的许可条件的,原则上专利权人应遵守承诺,不得拒绝达成许可。试点省局提供专利开放许可(试点)合同样例(见附件2),引导许可双方明确基本权利义务,对必要事项进行约定,保障许可交易安全,促成快速许可。双方当事人可以对许可合同内容自行协商。专利权人提交许可信息表后进行专利权转移的,应当提请试点省局撤回已公布的信息。
(四)完善激励和规范措施
1. 制定激励措施。试点省局要结合专利转化专项计划实施,联合相关部门迅速制定资金奖补、人才职称评定等激励措施,鼓励高校院所制定相应激励措施。激励措施应符合转化运用导向,在许可达成后兑现,加强奖补资金的管理和许可实施核查,防止和打击骗补行为。
2. 开展纠纷调解。试点省局要充分运用已有的专利纠纷调解机制,对试点过程中产生的纠纷依法积极做好调解工作,指导许可双方维护自身合法权益。同时,可以发挥具有知识产权纠纷人民调解职能的机构作用,引入知识产权保护中心、相关行业协会参与调解工作。
四、支持措施
(一)给予业务指导。国家知识产权局与教育、工信等相关部门加强政策协同,引导高校院所、中小企业积极参与试点;及时推广试点经验,对试点工作涉及的信息核查、评估定价、交易保障给予支持、指导与协调。
(二)与法定制度优先衔接。对各地试点中质量高、市场前景好或已达成许可意向的专利,支持其向国家知识产权局提交法定专利开放许可声明。国家知识产权局将在制度全面实施后,依法快速予以审查公告。
(三)宣传推广典型经验。适时遴选并公开发布一批试点经验或典型案例,通过国家知识产权局政务微信公众号、中国知识产权报等途径进行宣传推广。对试点成效突出的,给予通报表扬。
五、进度安排
(一)部署阶段。
时 间:2022年5月。
内 容:国家知识产权局制定试点方案,部署召开线上动员会议。首批专利转化专项计划重点支持省份完成试点方案制定和报送工作。
(二)发动阶段。
时 间:2022年6月。
内 容:首批重点支持省份做好搭平台、选项目、出政策等各项准备工作;2022年新确定的重点支持省份及时启动试点工作,制定并报送试点方案。
(三)试验阶段。
时 间:2022年7月至制度全面实施时。
内 容:试点省局全面组织开展试点工作。
(四)总结阶段。
时 间:制度全面实施时(或2022年11月)。
内 容:试点省局进行前期工作总结,梳理试点成效。
六、工作要求
(一)制定具体方案。要高度重视、精心设计,根据总体要求,制定本省份试点工作具体方案,于本方案印发之日起10个工作日内报送国家知识产权局知识产权运用促进司。2022年新确定的重点支持省份在正式入选后10个工作日内报送方案。已开展试点的省局,可在前期工作的基础上进一步完善试点方案,提升试点成效。
(二)加强组织宣传。要加强组织动员,充分调动高校院所、中小企业、运营平台等的积极性,按照时间节点完成各阶段工作。要以线上线下等多种方式组织许可双方供需对接活动。要充分利用主流媒体、政府网站、微信微博等方式,加强对开放许可相关知识的宣讲解读。
(三)注重试点成效。要及时总结试点成效,分析存在问题,第一时间报送工作简报或政务信息,试点结束时提交全面系统、反映成效的试点总结报告。试点成效将作为专利转化专项计划绩效评价与后续支持依据的重要方面,参与试点的情况将作为国家知识产权试点示范高校和运营服务体系建设重点城市及相关运用工作考核评价的重点内容。
附件:
专利许可信息表参考样例




专利开放许可(试点)合同参考样例




