2022-05-11浏览次数:
来源:国家知识产权局
(版权归原作者所有,本文仅供交流学习,部分文章推时未能及时与原作者取得联系,若来源标注错误或侵犯到您的权益,烦请告知,我们将立即删除)
封面图片来自网络

各省、自治区、直辖市和新疆生产建设兵团知识产权局,四川省知识产权服务促进中心,各地方有关中心;国家知识产权局局机关各部门,专利局各部门,商标局,局其他直属单位、各社会团体;各有关单位:
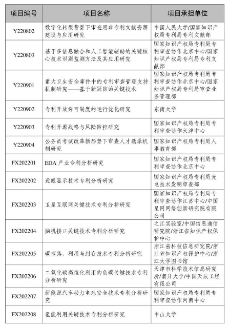
2022年度国家知识产权局专利专项研究项目立项工作已完成,现将立项名单印发。请项目承担方按照项目管理方的相关要求,认真做好项目后续组织实施和研究工作,保证研究进度和质量。
特此通知。
附件:2022年国家知识产权局专利专项研究项目立项名单
国家知识产权局办公室
2022年5月5日
附件:



