2022-04-27浏览次数:
来源:国家知识产权局
(版权归原作者所有,本文仅供交流学习,部分文章推时未能及时与原作者取得联系,若来源标注错误或侵犯到您的权益,烦请告知,我们将立即删除)
封面图片来自网络

2021年中国知识产权保护状况白皮书正式发布
近日,国务院新闻办公室举办2021年中国知识产权发展状况发布会,《二〇二一年中国知识产权保护状况》(以下简称“白皮书”)正式发布。白皮书显示,2021年,我国知识产权保护制度建设、审批登记、文化建设、国际合作等方面均取得积极进展。
保护成效方面,2021年中国知识产权保护成效得到各国创新主体和国际社会广泛认可。知识产权保护社会满意度持续提高,达到80.61分(百分制),较去年上升0.56分。世界知识产权组织发布的2021年全球创新指数报告显示,中国排名第12位,较上年上升2位,连续9年保持创新引领积极态势。
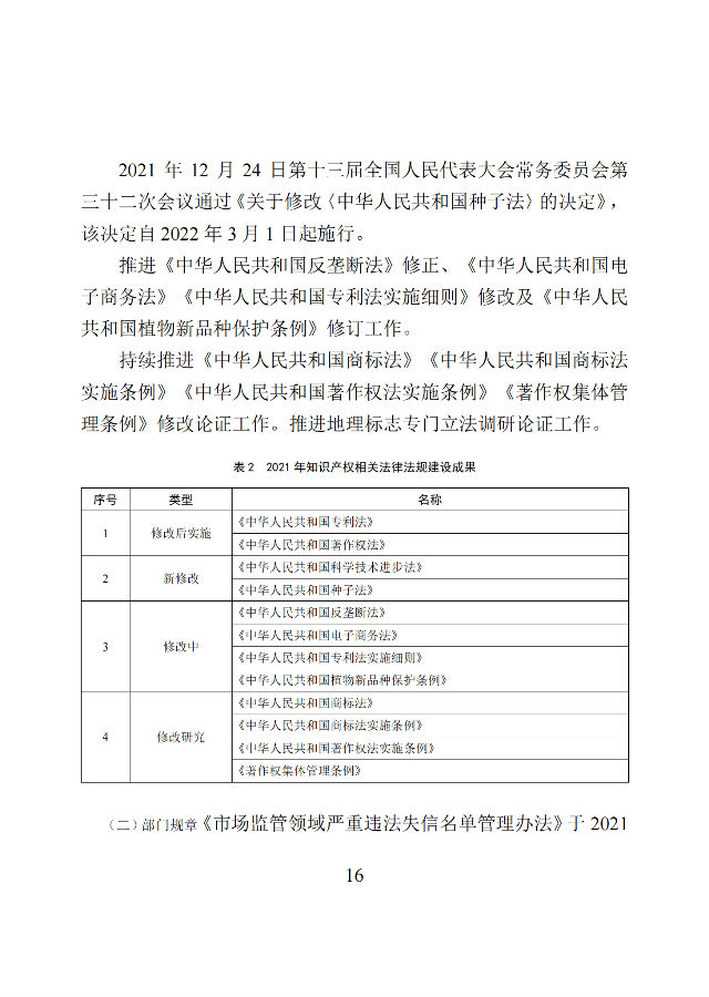
制度建设方面,各相关部门依法履行职责,不断健全完善知识产权法律法规体系,知识产权保护法治化工作水平进一步提高。2021年,我国修改出台知识产权相关法律法规2部;发布知识产权保护相关司法解释4个;出台实施知识产权保护相关政策文件20余个。
审批登记方面,各类知识产权审批登记数量持续增长,审查质量与效率显著提高。2021年,我国发明专利授权69.6万件,同比增长31.3%。商标注册量773.9万件,同比增长34.3%,国内申请人提交马德里商标国际注册申请5928件,在马德里联盟中排名第三。著作权登记总量为626.44万件,同比增长24.30%。农业植物新品种权申请9721件,同比增长22.85%
文化建设方面,全力做好学习贯彻习近平总书记关于面加强知识产权保护工作重要指示、论述和党中央国务院决策部署的宣传报道,把握新形势新任务,多角度讲好中国知识产权故事,展示文明大国、负责任大国形象。2021年,针对知识产权保护重大专题宣传报道总量超10万篇次,新媒体平台相关话题参与人次近40亿。
国际合作方面,继续深化与世界知识产权组织等国际组织以及各国各地区知识产权机构的交流合作,主动参与国际规则制定,推动全球知识产权治理体制向着更加公正合理方向发展。正式提出申请加入《全面与进步跨太平洋伙伴关系协定》等。
自1998年起,我国已连续20多年编制发布知识产权保护状况白皮书,向国内外各界介绍我国知识产权保护状况。
附件:《二〇二一年中国知识产权保护状况》































