2022-03-09浏览次数:
文源:科技部火炬中心
(版权归原作者所有,本文仅供交流学习,部分文章推时未能及时与原作者取得联系,若来源标注错误或侵犯到您的权益,烦请告知,我们将立即删除)
封面图片来自网络
近日,科学技术部火炬高技术产业开发中心印发关于《科技型中小企业评价服务工作指引》的通知。其中科技型中小企业评价指标中涉及知识产权的内容有:
三、评价条件和指标说明
(三)评价指标
3.科技成果指标(满分30分)。按企业拥有的在有效期内的与主要产品(或服务)相关的知识产权类别和数量(知识产权应没有争议或纠纷)分档评价。
A.1项及以上Ⅰ类知识产权(30分)
B.4项及以上Ⅱ类知识产权(24分)
C.3项Ⅱ类知识产权(18分)
D.2项Ⅱ类知识产权(12分)
E.1项Ⅱ类知识产权(6分)
F.没有知识产权(0分)
(四)指标说明
8.知识产权
知识产权须在中国境内授权或审批审定,并在中国法律的有效保护期内。知识产权权属人应为评价申请企业。
知识产权采用分类评价,其中:发明专利(不含国防专利)、植物新品种、国家级农作物品种、国家新药、国家一级中药保护品种、集成电路布图设计专有权等按Ⅰ类评价;实用新型专利、外观设计专利、软件著作权等按Ⅱ类评价。
专利的有效性以企业进行评价前获得授权证书或授权通知书并能提供缴费收据为准。
发明专利、实用新型专利、外观设计专利、集成电路布图设计专有权可在国家知识产权局网站(http://www.sipo.gov.cn)查询专利标记和专利号;植物新品种可在农业农村部科技发展中心网站(http://www.nybkjfzzx.cn)和国家林业和草原局植物新品种保护办公室网站(http://www.cnpvp.net)查询;国家农作物品种是指农业农村部国家农作物品种审定委员会审定公告的农作物品种;国家新药须提供国家药品监督管理局签发的新药证书;国家一级中药保护品种须提供国家药品监督管理局签发的中药保护品种证书;软件著作权可在国家版权局中国版权保护中心网站(http://www.ccopyright.com.cn)查询软件著作权标记(亦称版权标记)。
9.高新技术企业
高新技术企业是指拥有有效期内高新技术企业证书编号的企业,其编号在“高新技术企业认定管理工作网”可查。科技型中小企业评价与高新技术企业认定工作已实现数据对接,高新技术企业状态可自动获取。
10.科技奖励
近五年内获得过的国家级科技奖励包括国家最高科学技术奖、国家自然科学奖、国家技术发明奖、国家科学技术进步奖和中华人民共和国国际科学技术合作奖,以奖励证书为准,近五年包括填报当年。科技型中小企业获得国家级科技奖励以国家科学技术奖励办公室公告为准,获奖情况可自动获取。

关于印发《科技型中小企业评价服务工作指引》的通知
国科火字〔2022〕67号
各有关省、自治区、直辖市及计划单列市科技厅(委、局),新疆生产建设兵团科技局:
为贯彻落实党的十九大和十九届历次全会精神,以及中央经济工作会议精神,根据《科技型中小企业评价办法》(国科发政〔2017〕115号)和《科技部国家税务总局关于做好科技型中小企业评价工作有关事项的通知》(国科发火〔2018〕11号)的有关要求,我中心制定了《科技型中小企业评价服务工作指引》,现印发给你们,请遵照执行。
附件:科技型中小企业评价服务工作指引
科技部火炬中心
2022年3月4日
(此件主动公开)
科技型中小企业评价服务工作指引
根据《科技型中小企业评价办法》(国科发政〔2017〕115号)和《科技部国家税务总局关于做好科技型中小企业评价工作有关事项的通知》(国科发火〔2018〕11号)的有关要求,为做好科技型中小企业评价服务工作,制定本工作指引。
一、组织与实施
科技型中小企业评价服务工作坚持统一规范、服务引领、放管结合、公开透明的原则,采取企业自主评价、省级科技主管部门组织实施、科技部服务监督的工作模式。
(一)科学技术部火炬高技术产业开发中心
(二)省级科技主管部门
省级(包括省、自治区、直辖市及计划单列市,新疆生产建设兵团,下同)科技主管部门负责组织辖区内科技型中小企业评价工作。负责科技型中小企业公示公告、入库登记及编号撤销。开展入库科技型中小企业抽查工作,及时处理相关异议、投诉、举报信息。开展科技型中小企业动态监测分析,编制本地区科技型中小企业年度发展报告。建立科技型中小企业诚信体系。强化企业创新政策服务,跟踪科技型中小企业享受税收优惠情况。
(三)评价工作机构
省级科技主管部门可结合实际情况,依托本部门或委托所辖地级(或县级)科技管理部门、国家高新区管委会等组成评价工作机构,评价工作机构名单和业务办理联系方式应通过一定方式在社会公开并向全国科技型中小企业信息服务平台备案。评价工作机构负责《科技型中小企业信息表》内容完整性和指标条件符合情况确认工作,核实相关异议、投诉、举报信息。评价工作机构推动科技型中小企业创新政策和培训服务,调研科技型中小企业创新发展情况和政策需求。
省级科技主管部门要加强对评价工作机构指导监督。评价工作机构及所在地政府应对评价服务工作人员和工作经费予以保障,评价服务工作不向企业收取相关费用,不向中介机构委托相关工作。
(四)参与企业
企业按自愿和属地原则参与科技型中小企业评价工作。参与企业应遵守国家法律法则以及《科技型中小企业评价办法》和本工作指引的有关要求,严禁弄虚作假。
二、评价工作流程
科技型中小企业评价服务工作实行全流程网上办理,依托全国科技型中小企业信息服务平台(http://www.innofund.gov.cn)进行。评价工作流程示意如下:
(一)注册登记
用户访问全国一体化政务服务平台科学技术部政务服务平台(https://fuwu.most.gov.cn),选择“服务事项—科技型中小企业评价”,点击“我要办理”登录办理。
(二)自主评价
1.信息填报。注册成功的企业登录“科学技术部政务服务平台”,点击“科技型中小企业评价”事项“办理入口”按钮,按要求在线填报《科技型中小企业信息表》(附件1,以下简称《信息表》),自主进行科技型中小企业评价。企业填报信息及上传文件不得涉及国家秘密。
2.企业自评。企业填报信息和证明文件齐全且自评结果符合科技型中小企业条件的企业可提交《信息表》,并应同时上传有法定代表人签章和加盖企业公章的《信息表》扫描件单页。企业对所填报信息和上传文件的准确、真实、合法、有效性承担有关法律责任。
(三)信息确认
省级科技主管部门组织评价工作机构对企业提交的《信息表》及相关附件内容是否完整且符合要求进行确认,形成《科技型中小企业信息审核表》(附件2,以下简称《审核表》)。《审核表》包括以下内容:
1.《信息表》首页是否有法定代表人签章、企业公章;
2.《信息表》内容是否完整;
3.《信息表》中信息与相关证明文档是否一致;
4.《信息表》其他问题说明(如果有,请评价工作机构填写具体内容)。
《信息表》内容完整且符合要求的,信息确认通过,在线提交至省级科技主管部门;上述内容有一项信息不完整或不符合要求的,在线通知企业进行补正后再行提交;《信息表》中内容不符合《科技型中小企业评价办法》第六条规定的,则不通过。
(四)名单公示
省级科技主管部门汇总通过企业名单,按批次生成公示文件,同步在全国科技型中小企业信息服务平台和各省科技行政管理部门官网上公示10个工作日。公示异议的由省级科技主管部门组织评价工作机构进行核实处理,并在线填写科技型中小企业评价公示异议核实处理情况表(附件3),相关结果在线告知企业。
(五)企业公告
公示无异议和经核实排除异议的,由省级科技主管部门赋予科技型中小企业入库登记编号,入库登记编号在线自动生成,包括为18位数字或字母(4位年份+6位行政区划代码+1位企业成立日期和自评日期标识+1位直接确认标识+6位系统顺序号)。公众可通过全国科技型中小企业信息服务平台查询科技型中小企业入库登记编号。
(六)其他事项
1.省级科技主管部门应在每年10月底前完成企业公示;
2.科技型中小企业入库登记编号自取得当年全年有效。
三、评价条件和指标说明
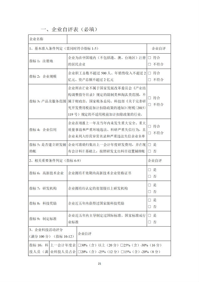
(一)基本条件
科技型中小企业须同时满足以下条件:
1.在中国境内(不包括港、澳、台地区)注册成立或依照外国(地区)法律成立但实际管理机构在中国境内的会计核算健全、实行查账征收并能够准确归集研发费用,并缴纳企业所得税的居民企业。
2.职工总数不超过500人、年销售收入不超过2亿元、资产总额不超过2亿元。
3.企业所在行业不属于国家发展改革委员会《产业结构调整指导目录》规定的限制类和淘汰类范围,不属于财政部、国家税务总局、科技部《关于完善研究开发费用税前加计扣除政策的通知》(财税〔2015〕119号)规定的不适用税前加计扣除政策的行业。
4.企业在上一会计年度及当年未发生重大安全、重大质量事故、严重环境违法、严重弄虚作假和科研严重失信行为,且在上一会计年度及当年未列入经营异常名录和严重违法失信企业名单。
5.企业根据科技型中小企业评价指标进行综合评价所得分值不低于60分,且科技人员指标得分不得为0分。
(二)直通车条件
符合上述评价条件的企业,若同时符合下列条件中的一项,不受综合评价所得分值高低限制,可直接确认符合科技型中小企业条件:
1.企业拥有有效期内高新技术企业资格证书;
2.企业近五年内获得过国家级科技奖励;
3.企业拥有经认定的省部级以上研发机构;
4.企业近五年内主导制定过国际标准、国家标准或行业标准。
(三)评价指标
科技型中小企业评价指标具体包括科技人员、研发投入、科技成果三类,满分100分。
1.科技人员指标(满分20分)。按科技人员数占企业职工总数的比例分档评价。
A.30%(含)以上(20分)
B.25%(含)-30%(16分)
C.20%(含)-25%(12分)
D.15%(含)-20%(8分)
E.10%(含)-15%(4分)
F.10%以下(0分)
2.研发投入指标(满分50分)。企业从(1)、(2)两项指标中选择一个指标进行评分。
(1)按企业研发费用总额占销售收入的比例分档评价。
A.6%(含)以上(50分)
B.5%(含)-6%(40分)
C.4%(含)-5%(30分)
D.3%(含)-4%(20分)
E.2%(含)-3%(10分)
F.2%以下(0分)
(2)按企业研发费用总额占成本费用支出总额的比例分档评价。
A.30%(含)以上(50分)
B.25%(含)-30%(40分)
C.20%(含)-25%(30分)
D.15%(含)-20%(20分)
E.10%(含)-15%(10分)
F.10%以下(0分)
3.科技成果指标(满分30分)。按企业拥有的在有效期内的与主要产品(或服务)相关的知识产权类别和数量(知识产权应没有争议或纠纷)分档评价。
A.1项及以上Ⅰ类知识产权(30分)
B.4项及以上Ⅱ类知识产权(24分)
C.3项Ⅱ类知识产权(18分)
D.2项Ⅱ类知识产权(12分)
E.1项Ⅱ类知识产权(6分)
F.没有知识产权(0分)
(四)指标说明
1.职工总数
企业职工总数包括企业上一会计年度在职、兼职和临时聘用人员。在职人员可以通过是否签订了劳动合同、缴纳社会保险费、缴纳工资薪金个人所得税等方式之一进行鉴别,兼职、临时聘用人员全年须在企业累计工作六个月以上。
2.科技人员数
企业科技人员是指企业直接从事研发和相关技术创新活动,以及专门从事上述活动管理和提供直接服务的人员,包括在职、兼职和临时聘用人员,兼职、临时聘用人员全年须在企业累计工作六个月以上。
3.研发费用总额
研发费用是指企业进行研发活动和创意设计活动而发生的相关费用。研发活动是指企业为获得科学与技术新知识,创造性运用科学技术新知识,或实质性改进技术、产品(服务)、工艺而持续进行的具有明确目标的系统性活动。创意设计活动是指企业为获得创新性、创意性、突破性的产品进行的设计活动,包括多媒体软件、动漫游戏软件开发,数字动漫、游戏设计制作;房屋建筑工程设计(绿色建筑评价标准为三星)、风景园林工程专项设计;工业设计、多媒体设计、动漫及衍生产品设计、模型设计等。
以下活动产生的费用不计入研发费用:企业产品(服务)的常规性升级;对某项科研成果的直接应用,如直接采用公开的或者直接购买的新工艺、材料、装置、产品、服务或知识等商品;企业在商品化后为顾客提供的技术服务、技术咨询等支持活动;对现存产品、服务、技术、材料或工艺流程进行的重复或简单改变;市场调查研究、效率调查或管理研究;作为工业(服务)流程环节或常规的质量控制、测试分析、维修维护;社会科学、艺术或人文学方面的研究。
研发费用应按照财政部、国家税务总局、科技部《关于完善研究开发费用税前加计扣除政策的通知》(财税〔2015〕119号)、《关于进一步提高科技型中小企业研发开发费用税前加计扣除比例的通知》(财税〔2017〕34号)及其他有关规定,依照《关于企业研究开发费用税前加计扣除政策有关问题的公告》(国家税务总局公告2015年第97号)、《关于研发费用税前加计扣除归集范围有关问题的公告》(国家税务总局公告2017年第40号)、《关于企业委托境外研究开发费用税前加计扣除有关政策问题的通知》(财税〔2018〕64号)、《关于进一步完善研发费用税前加计扣除政策的公告》(财政部 税务总局公告2021年第13号)、《关于进一步落实研发费用加计扣除政策有关问题的公告》(国家税务总局公告2021年第28号)等文件明确的方式、范围,对各研发项目以专账或者辅助账形式,开展研发费用归集,由企业留存备查。研发费用归集范围包括:
(1)人员人工费用:直接从事研发活动人员的工资薪金、基本养老保险费、基本医疗保险费、失业保险费、工伤保险费、生育保险费和住房公积金,以及外聘研发人员的劳务费用。
(2)直接投入费用:研发活动直接消耗的材料、燃料和动力费用;用于中间试验和产品试制的模具、工艺装备开发及制造费;不构成固定资产的样品、样机及一般测试手段购置费,试制产品的检验费;用于研发活动的仪器、设备的运行维护、调整、检验、维修等费用,以及通过经营租赁方式租入的用于研发活动的仪器、设备租赁费。
(3)折旧费用:用于研发活动的仪器、设备的折旧费。
(4)无形资产摊销:用于研发活动的软件、专利权、非专利技术(包括许可证、专有技术、设计和计算方法等)的摊销费用。
(5)新产品设计费等:新产品设计费、新工艺规程制定费、新药研制的临床试验费、勘探开发技术的现场试验费。
(6)其他相关费用:与研发活动直接相关的其他费用,如技术图书资料费、资料翻译费、专家咨询费、高新科技研发保险费,研发成果的检索、分析、评议、论证、鉴定、评审、评估、验收费用,知识产权的申请费、注册费、代理费,差旅费、会议费等。此项费用总额不得超过研发费用总额的10%。
(7)财政部和国家税务总局规定的其他费用。
研发费用采用上一会计年度最后一个季度财务数据。根据项目研发形式按以下方法计算企业研发费用总额:
(1)企业内部自主研发项目,按实际发生费用额计入企业研发费用总额;
(2)企业共同合作研发项目,按自身实际承担费用额计入企业研发费用总额;
(3)企业参加企业集团的集中研发项目,按自身实际分摊费用额计入企业研发费用总额;
(4)企业委托境内外部机构或个人的研发项目,按实际发生费用额的80%计入企业研发费用总额;
(5)企业委托境外机构或个人的研发项目,按实际发生费用额的80%计入企业研发费用总额,但不超过境内符合条件的研发费用的三分之二。
4.销售收入
销售收入采用上一会计年度财务数据,为主营业务与其他业务收入之和,按照企业所得税年度纳税申报表的口径。
5.成本费用支出总额
成本费用支出总额包括营业成本、税金及附加和期间费用,根据企业会计制度,采用上一会计年度财务数据。成本费用按照企业所得税年度纳税申报表口径。成本费用支出总额=营业成本+税金及附加+销售费用+管理费用+研发费用+财务费用。
6.资产总额
资产总额应以上一会计年度企业资产负债表中的期末数为准。
7.纳税总额
纳税总额是指企业已实际缴纳的税额。一般包括增值税、附加税、所得税,不包括个税。
8.知识产权
知识产权须在中国境内授权或审批审定,并在中国法律的有效保护期内。知识产权权属人应为评价申请企业。
知识产权采用分类评价,其中:发明专利(不含国防专利)、植物新品种、国家级农作物品种、国家新药、国家一级中药保护品种、集成电路布图设计专有权等按Ⅰ类评价;实用新型专利、外观设计专利、软件著作权等按Ⅱ类评价。
专利的有效性以企业进行评价前获得授权证书或授权通知书并能提供缴费收据为准。
发明专利、实用新型专利、外观设计专利、集成电路布图设计专有权可在国家知识产权局网站(http://www.sipo.gov.cn)查询专利标记和专利号;植物新品种可在农业农村部科技发展中心网站(http://www.nybkjfzzx.cn)和国家林业和草原局植物新品种保护办公室网站(http://www.cnpvp.net)查询;国家农作物品种是指农业农村部国家农作物品种审定委员会审定公告的农作物品种;国家新药须提供国家药品监督管理局签发的新药证书;国家一级中药保护品种须提供国家药品监督管理局签发的中药保护品种证书;软件著作权可在国家版权局中国版权保护中心网站(http://www.ccopyright.com.cn)查询软件著作权标记(亦称版权标记)。
9.高新技术企业
高新技术企业是指拥有有效期内高新技术企业证书编号的企业,其编号在“高新技术企业认定管理工作网”可查。科技型中小企业评价与高新技术企业认定工作已实现数据对接,高新技术企业状态可自动获取。
10.科技奖励
近五年内获得过的国家级科技奖励包括国家最高科学技术奖、国家自然科学奖、国家技术发明奖、国家科学技术进步奖和中华人民共和国国际科学技术合作奖,以奖励证书为准,近五年包括填报当年。科技型中小企业获得国家级科技奖励以国家科学技术奖励办公室公告为准,获奖情况可自动获取。
11.研发机构
企业拥有的省部级以上研发机构包括国家部委、省直单位批准认定的企业牵头建立的实验室、研究中心、技术中心、设计中心、创新中心及研究院等各类国家级、省(部)级创新平台(基地)。证明材料以出具的研发机构批准认定文件为准。
12.制定标准
企业近五年内主导制定过国际标准、国家标准或行业标准的,应出具相关标准文本或证明文件。国家标准以国家标准化委员会网站发布的国家标准为准,行业标准以国家标准化委员会网站备案的行业标准为准,国际标准应是国家标准化委员会网站公布的国际标准化机构制定的标准。相关标准可在全国标准信息公共服务平台查询(http://std.samr.gov.cn)。企业应排名标准起草单位前五名。近五年包括填报当年。
13.企业信用
《科技型中小企业评价办法》所指的“发生重大安全、重大质量事故和严重环境违法、科研严重失信行为”“列入经营异常名录和严重违法失信企业名单”以有关部门根据相关法律法规出具的意见为准或参考国家公共信用信息中心“信用中国”网站(https://www.creditchina.gov.cn)和国家市场监督管理总局“国家企业信用信息公示系统”(http://www.gsxt.gov.cn)
14.其他事项
所称职工总数、科技人员数和资产总额指标,应按企业全年的季度平均值确定。具体计算公式如下:
季度平均值=(季初值+季末值)÷2
全年季度平均值=全年各季度平均值之和÷4
年度中间开业或者终止经营活动的,以其实际经营期作为一个纳税年度确定上述相关指标。
四、监督管理
(一)企业诚信
1.入库企业应履行自主提交《科技型中小企业信息表》的内容和材料的准确、真实、合法、有效、无涉密等承诺,对发现的虚假不实等情况可在全国科技型中小企业信息库诚信档案中进行记录。
2.《科技型中小企业评价办法》所称的入库企业发生变更是指企业《营业执照》的统一社会信用代码不变前提下,企业名称、住所、法人代表、经营范围等发生变更。发生变更的企业应及时通过科学技术部政务服务平台进行登记。
(二)日常监督
1.省级科技主管部门统筹考虑企业服务数量、区域布局需要和综合服务能力等因素合理设立、合并、调整评价工作机构,确保管理服务范围无死角、无交叉,在年底前更新《科技型中小企业评价工作机构信息表》(附件4),通过一定方式向社会公开并在全国科技型中小企业信息服务平台进行备案,并加强对评价服务工作队伍的业务培训和指导监督,推动工作规范化标准化。
2.省级科技主管部门应加强与税务部门密切配合,共享科技型中小企业入库登记信息(包含企业名称、统一社会信用代码、注册地、入库登记编号、入库日期等),掌握企业参与评价工作进展和享受政策情况,协同提升科技型中小企业评价服务工作质量。
3.省级科技主管部门和评价工作机构应及时处理入库科技型中小企业的日常投诉、举报,并做好核实处理。积极开展日常巡检监督,及时对已破产清算、倒闭注销、经营关停或整体搬迁的企业进行清理汇总。对发生上述情况或不符合《科技型中小企业评价办法》第六条、第十四条规定的企业要及时进行处理。
4.省级科技主管部门和评价工作机构应认真履行科技型中小企业评价服务工作主体责任,重视和加强科技型中小企业诚信体系建设,严格执行评价条件和程序,为科技型中小企业高质量发展营造良好环境。
(三)集中抽查
1.省级科技主管部门每年度组织评价工作机构开展对入库科技型中小企业信息抽查,随机确定抽查企业名单,抽查比例不低于5%。原则上被抽查企业不含已拥有有效期内高新技术企业资格证书为条件直接确认的科技型中小企业,同一个科技型中小企业(经抽查符合条件)三年内仅抽查一次。
2.被抽查企业应按通知要求,在线上传上一会计年度职工人数统计表(注明科技人员数)、“研发支出”辅助账汇总表(可参考《国家税务总局关于企业研究开发费用税前加计扣除政策有关问题的公告》(国家税务总局公告2015年第97号)或《国家税务总局关于进一步落实研发费用加计扣除政策有关问题的公告》(国家税务总局公告2021年第28号)设置)及上一会计年度末《资产负债表》《损益表》等证明材料,以上材料需加盖企业公章。
3.评价工作机构在线核对《科技型中小企业信息表》与证明材料的数据一致性。重点核对被抽查企业上一会计年度的规模、科技人员指标和研发投入指标,具体包括职工总数、科技人员数、年销售收入、资产总额、研发费用和成本费用等。评价工作机构结合实际需要可提出其他的抽查内容。
4.数据不一致且影响企业入库达标的,评价工作机构应组织实地检查。对抽查中发现不符合科技型中小企业条件、不配合集中抽查、不能提供符合要求的证明材料或存在严重弄虚作假等行为的企业,要依据《科技型中小企业评价办法》第十四条规定进行处理,按程序撤销相应的企业编号。
(四)撤销入库登记编号
已入库企业存在《科技型中小企业评价办法》第十四条列出行为之一的,由省级科技主管部门撤销其行为发生年度登记编号并在全国科技型中小企业信息服务平台上公告。被撤销入库登记编号的企业撤销当年不得参与科技型中小企业评价。
五、跟踪服务
(一)省级科技主管部门根据工作需要开展科技型中小企业动态监测分析,建立辖区内科技型中小企业调查样本库,组织相关企业于每季度末在线填写统计调查数据,及时掌握科技型中小企业发展运行情况。
(二)省级科技主管部门和评价工作机构要深入贯彻落实“放管服”改革工作要求,加强科技型中小企业跟踪服务工作,深入了解企业发展需求和政策诉求,加大政策供给保障和落实力度,采取务实有效措施推动科技型中小企业创新发展。
(三)省级科技主管部门和评价工作机构要充分利用线上线下相结合的方式加强政策解读和培训服务,发挥科技园区、众创空间、科技企业孵化器的核心载体作用,优化科技型中小企业孵化体系,建立多层次科技企业梯度培育体系。
(四)省级科技主管部门和评价工作机构应注重对本地区科技型中小企业评价服务和监督工作,政策制定和实施效果情况等进行总结,有条件的地区应结合实际开展科技型中小企业工作专题分析和评估。









