2022-02-14浏览次数:
来源:知产时事
(版权归原作者所有,本文仅供交流学习,部分文章推时未能及时与原作者取得联系,若来源标注错误或侵犯到您的权益,烦请告知,我们将立即删除)
封面图片来自网络
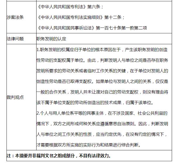
发明人与单位之间存在劳动关系或者与专利法实施细则第十二条第二款所称临时工作单位之间存在工作关系,是认定职务发明的前提,其判断标准在于单位是否取得了对发明人包括完成涉案发明创造的创造性劳动在内的劳动支配权。单位与发明人之间仅存在一般的合作关系,单位并不掌握对发明人的劳动支配权的,该发明人的有关发明创造不属于职务发明创造
职务发明认定的前提条件
——(2020)最高法知民终1258号
发明专利 专利权权属 职务发明 劳动 支配权
上诉人无锡乐尔科技有限公司(以下简称乐尔公司)、白建民与被上诉人江苏多维科技有限公司(以下简称多维公司)专利权权属纠纷案中,涉及专利号为ZL201210276305.6、名称为“用于销售终端的读出磁头”的发明专利(以下简称涉案专利)。
多维公司认为,涉案专利系白建民从多维公司离职一年内做出的与在原单位承担的本职工作有关的发明创造,系职务发明,有关权属归多维公司所有。现白建民擅自申请专利,之后又将申请人变更为乐尔公司并最终获得授权,故向江苏省苏州市中级人民法院(以下简称一审法院)提起诉讼,请求判令确认涉案专利权归多维公司所有。
一审法院认为,白建民在2011年5月至2012年6月(以下简称争议期间)实际履职于多维公司,与多维公司间形成了事实上的劳动关系。多维公司提交的相关邮件中的技术方案内容基本覆盖涉案专利的发明点,因此涉案专利技术与白建民在多维公司所任职工作具有相关性。一审法院判决确认涉案专利权归多维公司所有。
乐尔公司、白建民不服,向最高人民法院提起上诉,主张:1.白建民在争议期间向多维公司提供咨询服务和以兰州大学联系人身份提供技术开发委托服务,两者之间关于研发的往来邮件均是基于前述服务产生,并非如一审法院所认定的基于事实的劳动关系产生。2.多维公司提交的相关邮件中并未涉及涉案专利的核心内容,也未公开涉案专利的技术特征,其与涉案专利之间不具有任何相关性。3.涉案专利是兰州大学在完成案外人公司的项目中产生,与多维公司无关。
最高人民法院于2020年12月17日判决撤销原判,驳回多维公司的诉讼请求。
最高人民法院二审认为,根据《中华人民共和国专利法》(以下简称专利法)及《中华人民共和国专利法实施细则》(以下简称专利法实施细则)的规定,关于职务发明的认定,应注意:
第一,适用专利法第六条关于职务发明规定的前提是发明人与单位之间存在劳动关系或者临时工作关系。职务发明的权属应归于单位的根本原因在于,产生该职务发明的创造性劳动的支配权属于单位。由此,判断发明人与单位之间是否存在职务发明所要求的劳动关系或者临时工作关系的关键,在于单位对发明人的创造性劳动是否已取得支配权。如果单位与发明人之间的关系,仅仅是一般的合作关系,发明人并未让渡对自己的劳动支配权,则没有理由将该不属于单位支配的劳动所创造出的技术成果,归属于该单位。
第二,个人与用人单位系平等的民事主体,在不涉及国家、社会公共利益的情况下,双方之间形成何种关系应遵循意思自治原则。因此,判断发明人与单位之间工作关系的性质,应当约定优先,在没有约定的情况下,才需要根据双方所实施的实际行为和结果进行综合判断。
具体到本案中:
第一,白建民与多维公司之间的工作关系存在双重约定。一是白建民系兰州大学与多维公司签订《技术开发(委托)合同》中的联系人,白建民作为兰州大学的代表参与到兰州大学与多维公司的技术开发合作项目中;二是白建民个人与多维公司之间签订有《咨询服务合同》,基于该咨询服务合同,白建民与多维公司之间形成另一工作关系。
第二,《技术开发(委托)合同》所建立的白建民与多维公司之间的工作关系,以及基于该工作关系形成的相关技术成果,不能成为多维公司以职务发明为由主张涉案专利权属的法律和事实基础。
第三,《咨询服务合同》所约定的白建民的工作内容和性质,仅是向多维公司提供技术培训服务、技术合作和项目申请的中介服务。《咨询服务合同》中明确约定“合同执行过程中,甲方如要求乙方提供额外服务,应以书面形式提出,双方应当另签合同,同时明确相关内容等事宜”,但本案中并没有证据证明白建民具有将其与多维公司之间由《咨询服务合同》所确定的工作关系的性质,变更为职务发明意义上的劳动关系或者临时工作关系的意思表示。
第四,关于双方实际实施的行为。一方面,在多维公司与相关案外人的合作中,白建民仍是以兰州大学教师的身份参与沟通;在2010年7月20日至2012年6月19日期间申请的专利中,白建民作为发明人其身份仍然为兰州大学的教师;多维公司实际向白建民支付2.5万元/月的报酬、并给白建民报销差旅费等事实,这些都直接体现了双方按照《技术开发(委托)合同》《咨询服务合同》履行各自义务;另一方面,多维公司为白建民缴纳社保、白建民在多维公司的通讯录中被列为新产品开发总监、在创新团队项目建议书中被列为产品经理、为白建民提供公司住房补助津贴以及白建民与多维公司之间存在周报往来等,虽合同中没有明确约定,但都系多维公司单方行为或者与白建民系兰州大学方的联系人的工作身份有关。故根据双方提交相关证据所显示的双方实际实施的行为来看,不足以认定白建民与多维公司之间存在职务发明意义上的劳动关系或者临时工作关系。
综上,白建民与多维公司之间工作关系的性质应当以约定优先,而根据约定,白建民与多维公司之间并不存在职务发明所要求的劳动关系或者临时工作关系。并且从双方实际所实施的行为来看,也无法得出双方就两者之间的工作关系已变更为职务发明所要求的劳动关系或者临时工作关系。
因此,多维公司以涉案专利与白建民在多维公司所承担的本职工作相关为由,主张涉案专利系白建民的职务发明并要求将权属归于多维公司,缺乏事实和法律依据。
附:判决书全文
中华人民共和国最高人民法院
民事判决书
(2020)最高法知民终1258号
上诉人(原审被告):无锡乐尔科技有限公司。
法定代表人:王建国,该公司总经理。
委托诉讼代理人:周美华,北京易聚律师事务所律师。
委托诉讼代理人:马琳琳,北京易聚律师事务所律师。
上诉人(原审被告):白建民,男,汉族。
委托诉讼代理人:周美华,北京易聚律师事务所律师。
委托诉讼代理人:马琳琳,北京易聚律师事务所律师。
被上诉人(原审原告):江苏多维科技有限公司。
法定代表人:XUE SONG SHENG(薛松生),该公司董事长兼总经理。
委托诉讼代理人:胡上海,北京超成律师事务所律师。
委托诉讼代理人:王小梅,北京超成律师事务所律师。
上诉人无锡乐尔科技有限公司(以下简称乐尔公司)、白建民因与被上诉人江苏多维科技有限公司(以下简称多维公司)专利权权属纠纷一案,不服江苏省苏州市中级人民法院于2020年6月2日作出的(2019)苏05知初506号民事判决,向本院提起上诉。本院于2020年8月3日立案后,依法组成合议庭,并于2020年9月22日依法对本案进行了询问,上诉人乐尔公司的法定代表人王建国及其委托诉讼代理人周美华、马琳琳,上诉人白建民的委托诉讼代理人周美华、马琳琳,被上诉人多维公司的委托诉讼代理人胡上海、王小梅到庭参加询问。本案现已审理终结。
乐尔公司、白建民上诉请求:1.撤销原审判决;2.确认专利号为ZL201210276305.6,名称为“用于销售终端的读出磁头”的发明专利(以下简称诉争专利)归乐尔公司所有;3.本案诉讼费用由多维公司承担。事实与理由:(一)原审判决认定白建民为多维公司的员工属于事实认定错误。1.白建民从2006年至2013年间一直担任兰州大学的教授,为兰州大学的员工,任教期间亦通过技术咨询服务给其他多家企业提供咨询服务。2.白建民在2011年5月至2012年6月份期间内向多维公司提供咨询服务和以兰州大学联系人身份提供技术开发委托服务,两者之间关于研发的往来邮件均是基于前述服务产生,并非如原审法院所认定的基于事实的劳动关系产生。首先,白建民向多维公司提供研发服务是基于《咨询服务合同》和《技术开发(委托)合同》产生。《技术开发(委托)合同》中约定的技术目标中提到了“水平磁场检测”、技术内容为使用TMR芯片实现宽磁头的制备,前述开发内容与多维公司提到的研发内容是一一对应的。其次,白建民与多维公司之间所有的沟通往来以及差旅报销均是基于《咨询服务合同》和《技术开发(委托)合同》产生,由于两者的咨询服务合同中涉及技术培训,所以白建民定期通过邮件对技术问题汇报,而且这种邮件汇报的方式在前期多维公司向白建民进行免费咨询的时候就已经确定,不能仅基于双方的技术咨询合作和委托开发关系产生的关于项目的沟通内容便简单认定其为公司的员工、两者之间存在劳动关系。再次,多维公司依据与白建民签订的《咨询服务合同》所约定的服务费25000元/月,以对外支付劳务费用的方式确定白建民的应纳税所得额并代扣代缴个人所得税,充分说明了白建民与多维公司之间明确的咨询服务关系。因此,原审法院仅依靠社保及其他证据便认定两者之间形成事实上的劳动关系,属于严重的事实认定错误。3.白建民在兰州大学任教期间,也同时为其他企业提供咨询服务,如果按照原审的认定标准,则无法确认白建民的真实身份。(二)原审法院认定诉争专利与多维公司的技术存在相关性属于严重的事实认定错误。首先,涉案专利的核心在于提供一种磁头的整体结构,通过元件的布局实现稳定输出信号。其次,2011年12月29日邮件中的“基于TMR的POS机阅读头”,其核心在于对TMR芯片本身的性能进行改进,并未涉及到磁头的整体研发改进,也未涉及到如何布置磁头的各个元件,其与诉争专利的核心完全不同。因此,前述邮件中并未涉及诉争专利的核心内容,也未公开诉争专利的技术特征,其与诉争专利之间不具有任何相关性。综上,在对技术相关性进行判断时,要充分考虑技术的整体研发思路、问题解决方法以及核心内容是否具有一致性,多维公司提交的研发证据与诉争专利之间不具有任何启发性及相关性。(三)诉争专利是兰州大学在完成中钞特种防伪科技有限公司(以下简称中钞公司)的项目中产生,与多维公司无关。
多维公司辩称:原审判决认定事实清楚,适用法律正确。1.关于白建民身份问题,原审判决已有详细认定,白建民在多维公司工作,形成事实劳动关系,至于白建民的另外身份,并不影响其与多维公司存在劳动关系的判断。2.原审判决关于诉争专利技术与白建民在多维公司所任职工作的相关性认定正确,乐尔公司、白建民认为多维公司只进行芯片开发,不进行应用开发,与事实不符。因此,原审应予维持,请求驳回乐尔公司、白建民上诉请求。
多维公司向原审法院提起诉讼,原审法院于2019年6月5日立案受理。多维公司诉讼请求:1.确认诉争专利权归多维公司所有;2.乐尔公司、白建民承担本案维权费用15000元,并承担本案诉讼费用。事实与理由:诉争专利于2014年8月13日授权公告,其申请日为2012年8月4日,申请人为白建民。诉争专利的权利人于2013年7月1日由白建民变更为乐尔公司。多维公司成立于2010年5月,注册资本3.6936亿元人民币,经营范围包括“传感器芯片、集成电路芯片及相关电子产品的设计、生产、研发及销售;并提供售后服务”。白建民于2011年5月至2012年6月在多维公司任新产品开发总监职务,负责磁传感器的研究开发。在多维公司工作期间,完成多项发明,多维公司提交了包括白建民为发明人的多项发明专利申请,涉及磁传感器与磁头领域。白建民在多维公司任职期间,即与王建国等人策划成立乐尔公司,目前白建民在乐尔公司任监事。诉争专利为职务发明创造。诉争专利名为“用于销售终端的读出磁头”,与白建民在多维公司所承担的本职工作相关。诉争专利的申请日为2012年8月4日,系白建民从多维公司离职一年内做出的与在原单位承担的本职工作有关的发明创造,根据《中华人民共和国专利法实施细则》(以下简称专利法实施细则)第十二条的规定,诉争专利属于《中华人民共和国专利法》(以下简称专利法)第六条所称执行本单位的任务所完成的职务发明创造,根据专利法第六条的规定,职务发明创造申请专利的权利属于该单位;申请被批准后,该单位为专利权人,故诉争专利归多维公司所有。关于维权费用问题。本案的专利权权属纠纷是由于乐尔公司、白建民将他人技术成果擅自申请专利引起的权属纠纷,其本质是侵害他人专利申请权的行为,参照专利法及相关司法解释关于维权合理开支的规定,应由乐尔公司、白建民承担本案的维权费用。综上所述,根据专利法第六条和专利法实施细则第十二条第一款第三项规定,涉案专利系白建民履行多维公司的本职工作而作出的职务发明创造,专利权应为多维公司所有。
乐尔公司及白建民共同答辩称:1.白建民是兰州大学的教授,并非多维公司员工,多维公司不能作为白建民工作过的全职工单位或者临时工单位。2.诉争专利技术是兰州大学以及白建民在与其他公司合作过程中所产生的,并非在多维公司形成。3.白建民和多维公司之间的合作关系是咨询服务,两者之间是有一个咨询服务合同存在,白建民给多维公司提供的是咨询服务。
原审法院认定如下事实:
一、主体情况
多维公司成立于2010年5月,经营范围为进出口业务;传感器芯片、集成电路芯片及相关电子产品的设计、生产、研发及销售;并提供售后服务。
乐尔公司成立于2009年9月,经营范围为电子产品、传感器、芯片、模具、仪器仪表的研发、生产、销售;集成电路的设计、生产、销售、技术服务、技术转让、技术咨询;自营和代理各类商品及技术的进出口业务等。
多维公司主张白建民自2011年5月至2012年6月期间在其公司任职,职务为新产品开发总监,并提交了在此时间段内白建民个人社会保险参保证明以及部分个人所得税缴税记录、白建民的工作周报邮件记录、费用报销记录以及多维公司通讯录和员工名册邮件、公司内部发放工资、参加会议等相关邮件等予以佐证。其中,多维周报显示白建民在2011年8月至2012年2月间曾作为AE应用工程部以及A&D研发人员身份持续向王建国等进行工作汇报,开展的“项目”包括开关IC、验钞、齿轮传感器、电流传感器、转速传感器、磁编码器、磁头、梯度传感器等。另外,多维公司提交的2011-2012年期间白建民在多维公司收发的电子邮件亦显示白建民事实上在多维公司履职。其中还包括了涉及多维公司与中青科技股份有限公司以及中钞公司间业务往来的邮件。而在多维公司通讯录和员工名册中白建民均位列公司高管序列中,其中2011年4月-9月间通讯录中未有职务记载,2011年11月至2012年3月更新的通讯录中职务记载为新产品开发总监。
白建民则否认曾经在多维公司任职,而主张其曾与多维公司签订了一份咨询服务合同,为多维公司提供培训、同高校及研究院所建立产学研合作、协助申请项目等相应服务;合同期限为自2011年5月1日起,为期一年。
二、关于诉争专利技术
2012年8月4日,白建民作为申请人及发明人,向国家知识产权局提交诉争专利申请,2013年7月,申请人由白建民变更为乐尔公司。2014年8月13日诉争专利获得授权公告,专利权人为乐尔公司,发明人为白建民。
诉争专利的权利要求为:1.用于销售终端的读出磁头,其特征在于,该读出磁头包括支撑架、芯片、主体架和弹簧片;所述支撑架呈圆弧形,所述支撑架和所述弹簧片分别设于所述主体架的两侧,所述支撑架的平面侧与所述主体架的所述两侧之一固接,所述弹簧片被设置为与所述主体架的所述两侧中的另一侧面直接接触;所述支撑架的圆弧面的中间位置设有一凹槽,芯片设于该凹槽内且芯片所在的平面与所述凹槽的槽底面平行;所述芯片包括至少一个电桥,该电桥的每一个桥臂包括至少一个磁电阻元件,且该电桥中所有磁电阻元件相同。2.根据权利要求1所述的用于销售终端的读出磁头,其特征在于,所述读出磁头进一步包括与所述芯片电连接的引线。3.根据权利要求1所述的用于销售终端的读出磁头,其特征在于,所述芯片包括多个电桥,该多个电桥串联和/或并联。4.根据权利要求3所述的用于销售终端的读出磁头,其特征在于,串联和/或并联的所述多个电桥的敏感方向相同。5.根据权利要求1所述的用于销售终端的读出磁头,其特征在于,所述芯片进一步包括解码-加密模块。6.根据权利要求1所述的用于销售终端的读出磁头,其特征在于,所述电桥的两个桥臂被设置为靠近芯片的读出面,且该两个桥臂与读出面的距离相等;所述电桥的其余两个桥臂被设置为远离芯片的读出面,且该其余两个桥臂与读出面的距离相等。7.根据权利要求1所述的用于销售终端的读出磁头,其特征在于,所述电桥的每一个桥臂包括多个相同的磁电阻元件,该多个磁电阻元件串联和/或并联。8.根据权利要求1所述的用于销售终端的读出磁头,其特征在于,所述电桥的每一个桥臂的厚度为1-50um。9.根据权利要求1所述的用于销售终端的读出磁头,其特征在于,所述磁电阻元件为TMR元件或GMR元件。10.根据权利要求1所述的用于销售终端的读出磁头,其特征在于,所述磁电阻元件的厚度为纳米量级。
在诉争专利背景技术部分记载:[0002]磁头在日常生活中的应用非常广泛。现有技术中,用于销售终端的读出磁头通常采用感应线圈式读出磁头,例如用于读取银行卡中的磁信息的读卡器中读出磁头大部分采用感应线圈式读出磁头。感应线圈式读出磁头存在如下问题:[0003](1)输出信号与磁介质例如银行卡上的磁条相对于感应线圈式读出磁头的运动速度相关,当磁介质相对于感应线圈式读出磁头的运动速度越快,感应线圈式读出磁头的输出信号越强;[0004](2)感应线圈式读出磁头容易受除磁介质产生的磁场之外的干扰磁场的干扰;[0005](3)感应线圈式读出磁头的厚度大于或等于3.5mm,不适于用于超小型和超薄型销售终端中;[0006](4)感应线圈式读出磁头的支撑架的材质只能采用磁性材料,而不能采用非磁性材料,导致感应线圈式读出磁头制作的成本较高。[0007]目前,非常需要一种用于销售终端的新型读出磁头,尤其是超薄型磁卡读出磁头,该种读出磁头的输出信号不受其与磁介质之间的相对运动速度影响,也不易受除磁介质产生的磁场之外的干扰磁场干扰,并且该种读出磁头的厚度较感应线圈式读出磁头更薄。
诉争专利发明内容部分记载:[0020](1)由于所述读出磁头采用磁电阻元件,所述读出磁头的输出信号与磁介质相对于所述读出磁头的运动速度无关,当磁介质相对于所述读出磁头的运动速度较大时,所述读出磁头的输出信号不会减弱;[0021](2)所述读出磁头不受除磁介质产生的磁场之外的干扰磁场的干扰;[0022](3)所述读出磁头的厚度小于或等于2mm,非常适于在小型和薄型销售终端中的应用;[0023](4)所述读出磁头的空间分辨率可达纳米量级;[0024](5)所述读出磁头与常用的解码-加密芯片匹配;[0025](6)所述读出磁头的支撑架的材质可以采用磁性材料或非磁性材料,因此所述读出磁头制作的选材难度小。
诉争专利具体实施方式:[0041]部分记载:电桥121的每一个TMR元件的厚度为纳米量级,使得TMR元件具有很高的空间分辨率,其空间分辨率可达纳米量级。由于所述读出磁头采用厚度为纳米量级的TMR元件,所述读出磁头的厚度较感应线圈式读出磁头的厚度明显降低。在本实施例中,所述读出磁头的厚度小于或等于2mm。[0042]部分记载:电桥121用于感测磁条14产生的磁场沿Z轴方向的分量。磁条14产生的磁场沿Z轴方向的分量随桥臂与磁条14之间的沿Z轴方向的距离的增大而减弱,即磁条14产生的磁场沿Z轴方向呈梯度变化。因此,第一桥臂1211和第二桥臂1212处的磁场强度大于第三桥臂1213和第四桥臂1214处的磁场强度。电桥121对共模磁场没有响应,因此电桥121能够抑制共模磁场的干扰。除磁条14产生的磁场之外的干扰磁场可以视为共模磁场,因此电桥121能够抑制除磁条14产生的磁场之外的干扰磁场的干扰。
2012年10月31日,多维公司向国家知识产权局申请了“一种被磁偏置的敏感方向平行于检测面的验钞磁头”发明专利申请,公布日为2013年3月13日。该专利记载的发明人中包括白建民。该发明涉及一种被磁偏置的敏感方向平行于检测面的验钞磁头。该验钞磁头包括磁阻传感器芯片,和在所述磁阻传感器芯片远离验钞磁头检测面一侧与所述磁阻传感器芯片分开放置的磁偏置单元。该磁阻传感器包括桥臂具有磁敏原件的桥式电路,该磁敏元件的敏感方向平行于所述验钞磁头的检测面,并且所述磁偏置单元具有凹陷结构,该凹陷结构被设置为使得所述磁偏置单元产生的磁场在平行于检测面方向的分量小到使得所述磁敏原件工作在线性区。本发明的验钞磁头具有更高的灵敏度和信噪比。
诉讼中,多维公司提交的邮件中涉及以下内容:
在2011年12月29日邮件中的“基于TMR的POS机阅读头”中记载了:•薄POS机阅读头,抗外部磁场干扰。•目前采用的技术:感应线圈。•有哪些劣势:输出波取决于速度,对外部磁场干扰(尤其是收集信号)敏感。•全桥设计提供两种差分输出——与目前的解码器芯片设计兼容。•TMR传感器:对磁条的速度不敏感。•梯度计设计:仅有R1&R2靠近磁条,因此对来自磁位的杂散磁场敏感,而R3&R4距离磁条较远。这种结构可防外部磁场干扰。•TMR电阻器的厚度只有几纳米,很薄,这样可沿移动方向提供非常高的空间分辨度。•TMR电桥可检测来自磁条的杂散磁场的垂直部分,意味着输出信号类似于现有的感应头输出——这与现有的解码器芯片设计相兼容。此外,诉争专利说明书附图所示图4、图5、图6在上述附件中均有显示。
原审法院认为:
首先,关于白建民的身份问题。多维公司主张白建民于2011年5月至2012年6月期间任职于多维公司,实际担任新产品开发总监职务,其工作内容包括了传感器以及金融磁头的研发等。并据此提交了社保记录、纳税记录以及邮件等一系列证据佐证以上事实。而白建民否认上述主张,仅认可在该时间段与多维公司间形成技术咨询关系。对此,原审法院认为,双方是否存在劳动关系不应仅仅以是否存在明确的劳动合同为依据,而是应结合在案证据综合予以判定。本案中,多维公司提交了多封白建民在多维公司期间定期向相关人员报送的周报,内容涉及正在研发内容的进度情况汇报;其在多维公司部分邮件中甚至涉及人员任免的讨论,多维公司内部多个版本的通讯录中均将白建民记载为新产品开发总监,结合白建民在此期间确系在多维公司缴纳社保以及扣缴个人所得税等情况,上述证据相互印证,足以证明白建民在此时间段实际履职于多维公司,与多维公司间形成了事实上的劳动关系。而白建民主张其与多维公司仅存在技术咨询关系显然与白建民在上述诸多邮件中所呈现的履职状态和内容不相符,原审法院对其抗辩意见不予采纳,至于其在该时间段是否同时就职于兰州大学亦不影响对其与多维公司间劳动关系的判断。综上,原审法院依法认定白建民在2011年5月至2012年6月期间实际任职于多维公司。
其次,关于诉争专利技术与白建民在多维公司所任职工作的相关性。从诉争专利授权文件的记载来看,其发明构思如下:现有的感应线圈式读出磁头存在以下问题:(1)输出信号与磁介质上的磁条相对于感应线圈式读出磁头的运动速度相关;(2)感应线圈式读出磁头容易受除磁介质产生的磁场之外的干扰磁场的干扰;(3)感应线圈式读出磁头的厚度大于或等于3.5mm,不适于用于超小型和超薄型销售终端中;(4)感应线圈式读出磁头的支撑架的材质只能采用磁性材料,而不能采用非磁性材料,导致感应线圈式读出磁头制作的成本较高。相应的,诉争专利所采取的技术手段为:(1)读出磁头的芯片采用磁电阻元件(TMR或GMR),所述读出磁头的输出信号与磁介质相对于所述读出磁头的运动速度无关;(2)读出磁头的芯片采用磁电阻元件(TMR或GMR),不受除磁介质产生的磁场之外的干扰磁场的干扰;(3)磁电阻元件(TMR或GMR)的厚度为纳米量级,读出磁头较感应线圈式读出磁头的厚度明显降低;(4)所述读出磁头的支撑架的材质可以采用磁性材料或非磁性材料,因此所述读出磁头制作的选材难度小。可见,诉争专利的发明目的是提供输出信号不受其与磁介质之间的相对运动速度影响、不易受磁场外干扰磁场的干扰,并且较感应线圈式读出磁头更薄的超薄型磁卡读出磁头。其发明点即在于读出磁头芯片所采用的是磁电阻元件,代替传统的感应线圈式读出磁头,以达到不受相对速度影响、抗干扰、厚度更薄的效果。而多维公司提交的2011年12月29日邮件中的“基于TMR的POS机阅读头”中提到了现有技术为感应线圈,缺点是输出信号与速度有关,劣势为输出波取决于速度,对外部磁场干扰敏感。而其解决方案中提到:1.使用TMR传感器:对磁条的速度不敏感。2.采用梯度计设计,仅有R1&R2靠近磁条,因此对来自磁位的杂散磁场敏感,而R3&R4距离磁条较远。这种结构可防外部磁场干扰。3.TMR电阻器的厚度只有几纳米,很薄,这样可沿移动方向提供非常高的空间分辨度。其分别对应于诉争专利所采取的相应技术手段,并且基本覆盖诉争专利的发明点。依照专利法实施细则第十二条第一款第三项规定,退休、调离原单位后或者劳动、人事关系终止后1年内作出的,与其在原单位承担的本职工作或者原单位分配的任务有关的发明创造属于专利法第六条所称执行本单位的任务所完成的职务发明创造。本案中,如上所述,诉争专利申请日为2012年8月4日,属于白建民与多维公司劳动关系终止后一年内所作出的与其在本单位工作相关的发明创造,为职务发明创造。依照专利法第六条第一款规定,职务发明创造申请专利的权利属于原单位,申请被批准后,该单位为专利权人,故诉争专利权应判定归多维公司所有。至于多维公司提出应由乐尔公司、白建民承担其维权费用的主张,鉴于本案系权属争议,其主张该费用并无法律依据,故依法不予支持。
综上,原审法院判决:一、确认诉争专利权归多维公司所有;二、驳回多维公司其他诉讼请求。一审案件受理费800元,由乐尔公司、白建民负担。
原审法院查明的事实基本属实,本院予以确认。
二审中,乐尔公司、白建民为证明其上诉主张向本院提交了11组新证据:证据1:1-1,2011年4月29日白建民发给兰州大学史慧刚的邮件;1-2,2011年5月2兰州大学史慧刚给白建民回复的邮件;1-3,2011年5月2日白建民给王建国的邮件;1-4,2011年7月4日白建民给薛松生和王建国的邮件;1-5,2011年9月23日白建民与中国电子科技集团公司第三十八研究所万媛的邮件;1-6,2011年9月11日多维公司员工魏继烈(Kevin Wei)发给万媛和白建民的邮件;1-7,2012年6月26日刘明峰发给魏老师、白建民和曹江伟且抄送王建国的邮件,以上证据证明目的:白建民一直作为兰州大学的代表为多维公司提供咨询服务,白建民并非为多维公司的员工。证据2:2011年2月28日白建民发给王建国的邮件,证明目的:白建民最初与多维公司正式合作之前,提供服务的周报格式内容便非常详尽,而提供咨询服务后也延续了这种沟通方式,周报格式并不能证明白建民的员工身份。证据3:3-1,2012年2月24日郑阔海给白建民的邮件;3-2,2012年2月26日白建民给付老师和郑阔海回复的邮件;3-3,2012年6月14日白建民发给腾达孟的邮件,以上证据证明目的:白建民在给多维公司提供咨询服务的同时也给其他企业提供咨询服务,白建民并非为多维公司的员工。证据4:包含4-1~4-25共25份2010年1月至2015年3月期间,白建民与兰州大学魏福林、吕华以及白建民与中钞公司工作人员的往来电子邮件,以上证据证明目的:诉争专利产生于兰州大学与中钞公司的合作过程中。证据5:包含5-1~5-6共6份2012年9月至2013年5月白建民与王建国及案外人的往来电子邮件,以上证据证明目的:与诉争专利相关的磁头项目的产业化过程。证据6:6-1,关于组织推荐2011年度“江苏省科技创新团队”的通知;6-2,关于组织推荐2011年度第二批“江苏省科技创新团队”的通知;6-3,关于开展2012年度江苏省创新团队申报工作的通知;6-4,2010年9月12日王建国发送给刘劲峰的邮件,以上证据证明目的:多维公司给白建民缴纳社保是基于申报项目的需求。证据7:2012年4月18日朱志文发给薛松生和王建国等人的邮件,证明目的:白建民若为多维公司员工,其薪资要远高于25000元。证据8:8-1,声明;8-2,2011年3月11日沈旭伟发给王建国的邮件;8-3,智能水表开关芯片开发合同,以上证据证明目的:多维公司成立之初缺乏研发能力,与其他公司之间进行合作。证据9:2004年11月11日公开的“磁传感器及纸币识别装置”日本专利文件,证明目的:原审判决中引用的多维公司邮件中提到的磁头技术方案为现有设计。证据10:专利列表,证明目的:在给多维公司提供咨询的时候,白建民作为发明人,兰州大学作为申请人申请了多篇专利。证据11:白建民学位证、留学人员回国证明、论文,证明目的:与证据7印证,证明白建民具有超强研发能力。
针对乐尔公司、白建民二审提交的证据,多维公司发表如下质证意见:证据1-1至1-3的附件的协议没有原件,没有盖章,不认可其真实性,实际上该协议未签署,也未执行。多维公司与兰州大学之间是否有合作,与白建民是否在多维公司任职之间没有因果关系。证据1-4,邮件中多维公司的法定代表人薛松生的话等细节反而可以说明白建民是多维的员工。证据1-5和1-6,可以证明白建民代表多维公司到兰州大学做实验,有报销单据为证。证据1-7,与本案无关联性。对于证据2,认可真实性,该证据反而进一步表明了白建民是应用团队的负责人,负责磁头开发。这与上述证据7-1的薪资信息中白建民在工资表中的抬头为工程部总监相对应。对于证据3,真实性不能确认,不认可关联性,白建民向其他公司提供咨询,与本案无关联。对于证据4,不认可真实性,有关邮箱全部是个人邮箱,不符合常理,也无法确定邮箱所有人身份。证据5-1的真实性不予认可,证据5-2至5-4的邮件,均未涉及诉争专利的技术特征;证据5-4至5-6与本案不具有关联性。证据6-1至6-3为政府部门申报项目的文件,认可真实性,但与本案争议无关;证据6-4邮件附件为多维公司申请项目的文件,表明白建民作为团队骨干而申请项目。对于证据7,认可真实性,但是反而表明了白建民为多维公司员工。认可证据8-1的真实性,表明创始团队具有研发能力;不认可证据8-2的真实性和关联性,即使多维公司委托杭州电子科技大学进行测试,也属于正常的合作业务;认可证据8-3真实性,此合同与本案争议不具有关联性。认可证据9的真实性,但为现有技术文献,与本案争议无关。认可证据10的真实性,不认可证明目的。本案争议在于诉争专利与多维公司研发工作之间的关联关系,与白建民是否作为发明人申请其他专利无因果关系。对于证据11,认可学历学位证明真实性,不认可证明目的,与本案无关。
对于乐尔公司、白建民二审提交的证据,结合多维公司的质证意见,本院认证如下:鉴于多维公司对于除证据1-1至1-3、证据3、证据4、证据5-1、证据8-2外的其他证据的真实性、合法性均不持异议,故本院依法确认上述证据的真实性和合法性。关于证据1-1至1-3、证据3、证据4、证据5-1的真实性和合法性,由于上述证据分别系白建民的××××@lzu.edu.cn和××××@lertch.com电子邮箱中的往来邮件,而多维公司对于同属上述邮箱中的其他邮件真实性不持异议,故在多维公司未提交相反证据的情况下,本院确认上述证据的真实性和合法性。关于证据8-2的真实性和合法性,该证据系王建国的××××@gmail.com电子邮箱中的邮件,因多维公司对于白建民发给上述同一邮箱中的邮件的真实性予以认可,故在多维公司未提交相反证据的情况下,本院亦确认上述证据的真实性和合法性。关于乐尔公司以及白建民二审提交上述证据是否具有关联性以及是否能够达其证明目的,本院将结合全案事实予以综合认定。
多维公司为证明其抗辩主张向本院提交了两组共10份新证据:第一组邮件:证据1-4,来自多维公司的张义平邮箱,用以证明白建民为多维公司员工,接受公司管理并实际在张家港履职,白建民代表多维公司访问客户。第二组邮件:证据5-10,来自多维公司的沈卫锋邮箱,用以证明白建民全面负责金融磁头和POS磁头的研发,并承担撰写交底书等专利事务。
针对多维公司二审提交的证据,乐尔公司、白建民发表如下质证意见:对于证据1,认可真实性、合法性,不认可关联性,无法充分说明白建民在多维公司担任主管。对于证据2,真实性存疑,参保证明的起始时间存在矛盾,且该邮件是多维公司为了申报“江苏省科技创新团队”而产生。对于证据3,认可真实性、合法性,不认可关联性,无法证明白建民的员工身份以及工作职责。对于证据4,认可真实性、合法性,不认可关联性,无法证明白建民接受公司行政管理,白建民出现在名单上是基于双方签订的《咨询服务合同》。对于证据5,认可真实性、合法性,不认可关联性,与本案无任何的关联。对于证据6,认可真实性、合法性,不认可关联性,此封邮件的内容并非为白建民负责。对于证据7,认可真实性、合法性,不认可关联性,多维公司提交的翻译并不准确,正确翻译为“只有当被邀请的时候才需要参加IP会议”,充分说明白建民并非多维公司的员工。对于证据8,认可真实性、合法性,不认可关联性,多维公司并未提供此邮件的附件,无法将其与诉争专利进行比对与关联。对于证据9,认可真实性、合法性,不认可关联性,白建民参与专利的撰写工作,无法证明其即为多维公司的员工,两者之间并无必然的联系。对于证据10,认可真实性、合法性,不认可关联性,此封邮件中涉及的货币磁头是基于多维公司与兰州大学的《技术开发(委托)合同》进行的,是具体的研发项目,与诉争专利的磁头内容完全不同。
对于多维公司二审提交的证据,结合乐尔公司、白建民的质证意见,本院认证如下:鉴于乐尔公司、白建民对除证据2以外的证据的真实性、合法性均认可,故本院确认上述证据的真实性、合法性。关于上述证据2的真实性和合法性,由于乐尔公司、白建民对于同属于××××@dowaytech.com电子邮箱发出的其他邮件的真实性不持异议,故在多维公司未提交反证的情况下,本院亦确认上述证据的真实性和合法性。关于多维公司二审提交证据的关联性以及是否能够达到其证明目的,本院将结合全案事实予以综合认定。
二审另查明:
兰州大学物理科学与技术学院于2019年7月4日出具证明,证明白建民曾于2006年10月至2013年12月在兰州大学物理科学与技术学院担任教师。
2011年5月2日,白建民(××××@lzu.edu.cn)发送给王建国(××××@dowaytech.com)一份电子邮件,内容为白建民要求王建国对该邮件附件中的协议草稿进行审查和建议。该邮件的附件为《江苏多维科技有限公司与兰州大学磁学与磁性材料教育部重点实验室共建TRM效应磁性传感器实验室协议》,该协议第二条规定,根据市场需求和TMR效应传感器研发实验室的实际能力,双方对新产品的开发、产品性能的优化等相关任务均需单独签订具体合同书。第三条规定,乙方将利用自身在高等院校中人才汇集的优势,每年选派1-2名教师和2-4名硕士研究生到甲方,集中时间从事项目的开发研究工作。甲方应利用部分产品利润推动TMR效应传感器研发实验室的发展。在本案一、二审诉讼中,双方均未提交具有双方法定代表人签字或者单位盖章的该份协议。
2011年7月7日,甲方多维公司与乙方兰州大学签订《技术开发(委托)合同》,合同约定以下内容:甲方委托乙方研究开发“多通道验钞机磁头的研发”项目。技术目标:“60mm检测宽度、六通道、水平磁场检测、验钞机工作环境下正常工作,信噪比达到25分贝以上。”技术内容:“使用TMR芯片实现宽磁头的制备。”技术方法和路线:“采用PCB板和现有磁头形状和引脚定义。”乙方应按下列进度完成研究开发工作:1.六个月内完成在实验室电磁屏蔽环境下信噪比达到25分贝的磁头试制样品;2.十二个月内完成在验钞机工作环境下信噪比达到25分贝以上的多通道磁头样品。双方确定,因履行本合同所产生的研究开发成果及其相关知识产权权利归属,按下列第“1”种方式处理:“1.双方享有申请专利的权利。专利权取得后的使用和有关利益分配方式如下:甲方完全拥有使用权和相关利益。”双方确定,在本合同有效期内,甲方指定“王建国”为甲方项目联系人,乙方指定“白建民、史慧刚”为乙方项目联系人。
2011年4月25日,甲方多维公司与乙方白建民签订《咨询服务合同》,该合同约定:依据《中华人民共和国合同法》及我国相关法律规定,经双方友好协商,本着平等互利的原则,甲方聘请乙方为其提供顾问咨询服务(以下简称“本项目”)特签订如下合同,以资共同信守。1.服务内容:(1)不定期培训甲方工程技术人员,培训内容:磁性材料,磁记录物料,磁性防伪等相关专业知识。(2)协助甲方同高校及研究院所建立产学研合作,企业内部建立博士、硕士实习基地。(3)协助甲方申请国家及地方的科技局,发改委等项目。2.合同期限:本合同有效期限自2011年5月1日起,为期一年。期满后,如果双方同意,可延期。3.费用支付:在合同期限内,甲方应当向乙方每月支付固定费用不低于25000RMB及相约定的公司期权;由于履行本合同产生的差旅费,交通费,食宿费等其它费用由甲方承担。4.双方的权利和义务:(1)甲方应按合同约定的内容和期限向乙方提供开展咨询服务工作所需的相关条件,并应按约定向乙方支付咨询服务费用。(2)甲方要求乙方暂停咨询服务的,按照乙方实际已完成的工作量,支付相应阶段的咨询服务费用。如拟定暂停或者实际暂停超过三十日,则乙方有权选择单独终止本合同。(3)乙方应按照国家及项目所在地地方政府颁发的规范、规定,依照本合同的各项条款约定的内容为甲方提供咨询服务。5.额外服务约定:合同执行过程中,甲方如要求乙方提供额外服务,应以书面形式提出,双方应当另签合同,同时明确相关内容等事宜。6.免责约定:因合同一方违约在先或因不可抗力导致的延迟或无法履行合同义务,合同另一方不承担违约责任。7.保密约定:双方承诺,双方之间进行的与本合同相关的信息应当严格保密。8.争议解决:本协议应受中华人民共和国法律管辖。任何形式的争议应提交位于北京的中国国际经济贸易仲裁委员会进行仲裁,其结果对双方都具有约束力。
2011年9月11日,多维公司的魏继烈(××××@dowaytech.com)向中国电子科技集团公司第三十八研究智能传感系统研究中心的万媛(××××@163.com)发送邮件,内容为:“关于你提到的***产品,目前我们正在跟兰州大学合作,下面是兰州大学白老师的联系方式(JMBai(LZU)[××××@lzu.edu.cn],白老师可以安排资料等事宜)”。
2011年9月13日,万媛(××××@163.com)向白建民(××××@lzu.edu.cn)发送电子邮件,内容为:“白老师:您好。李臻博士让我跟进一下TMR芯片的选型事宜。”2011年9月23日,白建民(××××@lzu.edu.cn)回复了上述邮件,提到“因为这个是我们和多维科技合作的最新的芯片,所以测试和验证花了一些时间”。
2012年6月26日,兰州大学磁性材料研究所刘明峰(××××@lzu.edu.cn)发送电子邮件给魏老师、白建民、曹江伟,内容为:“附件是磁研所作为申请人,或是发明人中有兰大磁研所人员的专利列表,供参考”,该邮件附件名称为“兰州大学磁研所人员专利清单(含兰大磁研非专利申请人专利)”该清单涉及25项专利,申请时间从2010年7月20日至2012年6月19日,白建民为发明人之一。
本院认为,本案二审争议焦点为:诉争专利是否为白建民在多维公司处的职务发明。
根据专利法及其实施细则的规定,关于职务发明的认定,应注意:第一,适用专利法第六条关于职务发明规定的前提是发明人与单位之间存在劳动关系或者临时工作关系。职务发明的权属应归于单位的根本原因在于,产生该职务发明的创造性劳动的支配权属于单位。由此,判断发明人与单位之间是否存在职务发明所要求的劳动关系或者临时工作关系的关键,在于单位对发明人的创造性劳动是否已取得支配权。如果单位与发明人之间的关系,仅仅是一般的合作关系,发明人并未让渡对自己的劳动支配权,则没有理由将该不属于单位支配的劳动所创造出的技术成果,归属于该单位。第二,个人与用人单位系平等的民事主体,在不涉及国家、社会公共利益的情况下,双方之间形成何种关系应遵循意思自治原则。因此,判断发明人与单位之间工作关系的性质,应当约定优先,在没有约定的情况下,才需要根据双方所实施的实际行为和结果进行综合判断。
具体到本案中:
首先,关于白建民与多维公司之间的多重关系。2011年5月至2012年6月期间,白建民与多维公司之间的工作关系存在双重约定。一是白建民系兰州大学与多维公司签订《技术开发(委托)合同》中的联系人,白建民作为兰州大学的代表参与到兰州大学与多维公司的技术开发合作项目中;二是白建民个人与多维公司之间签订有《咨询服务合同》,基于该咨询服务合同,白建民与多维公司之间形成另一工作关系。
其次,关于《技术开发(委托)合同》。根据《技术开发(委托)合同》的性质以及内容,由该合同所确定的白建民与多维公司之间工作关系,显然不属于职务发明制度的调整范围,故由《技术开发(委托)合同》所建立的白建民与多维公司之间的工作关系,以及基于该工作关系形成的相关技术成果,不能成为多维公司以职务发明为由主张诉争专利权属的法律和事实基础,事实上,多维公司也未依据《技术开发(委托)合同》主张涉案专利的权属,而是主张白建民系多维公司的员工,以职务发明为请求权基础主张诉争专利的权属。
第三,关于《咨询服务合同》。从《咨询服务合同》的约定来看,白建民需要不定期为多维公司员工培训与磁性材料有关的专业知识;协助多维公司与高校及研究院所建立产学研合作,企业内部建立博士、硕士实习基地;协助多维公司申请国家及地方的科技局,发改委等项目。而多维公司需要为白建民提供开展上述工作所需的相关条件,向白建民支付每月不低于25000元及相约定的公司期权,并且承担白建民由于履行合同产生的差旅费、交通费、食宿费等其它费用。由此可见,《咨询服务合同》中并未约定白建民从事多维公司的技术研发工作,《咨询服务合同》所约定的白建民的工作内容和性质,仅是向多维公司提供技术培训服务、技术合作和项目申请的中介服务。需注意的是:《咨询服务合同》中明确约定,“合同执行过程中,甲方如要求乙方提供额外服务,应以书面形式提出,双方应当另签合同,同时明确相关内容等事宜”,但本案中并没有证据证明白建民具有将其与多维公司之间由《咨询服务合同》所确定的工作关系的性质,变更为职务发明意义上的劳动关系或者临时工作关系的意思表示。
第四,关于双方实际实施的行为。一方面,在多维公司与相关案外人的合作中,白建民仍是以兰州大学教师的身份参与沟通;在2010年7月20日至2012年6月19日期间申请的专利中,白建民作为发明人其身份仍然为兰州大学的教师;多维公司实际向白建民支付25000元/月的报酬、并给白建民报销差旅费等事实,这些都直接体现了双方按照《技术开发(委托)合同》《咨询服务合同》履行各自义务;另一方面,多维公司为白建民缴纳社保、白建民在多维公司的通讯录中被列为新产品开发总监、在创新团队项目建议书中被列为产品经理、为白建民提供公司住房补助津贴以及白建民与多维公司之间存在周报往来等,虽合同中没有明确约定,但都系多维公司单方行为或者与白建民系兰州大学方的联系人的工作身份有关。故根据双方提交相关证据所显示的双方实际实施的行为来看,不足以认定白建民与多维公司之间存在职务发明意义上的劳动关系或者临时工作关系。
综上,白建民与多维公司之间工作关系的性质应当以约定优先,而根据约定,白建民与多维公司之间并不存在职务发明所要求的劳动关系或者临时工作关系。并且从双方实际所实施的行为来看,也无法得出双方就两者之间的工作关系已变更为职务发明所要求的劳动关系或者临时工作关系。因此,多维公司以诉争专利与白建民在多维公司所承担的本职工作相关为由,主张诉争专利系白建民的职务发明并要求将权属归于多维公司,缺乏事实和法律依据,本院不予支持。
另需指出的是:
第一,关于乐尔公司主张确认诉争专利归其所有的上诉请求。本案中,诉争专利登记在乐尔公司名下,多维公司以诉争专利系白建民在多维公司处工作期间的职务发明为由向原审法院提起诉讼,主张诉争专利的权属应归多维公司。本院认为,根据诉审判一致的原则,本案仅需根据多维公司的诉讼请求及其所依据的请求权基础,审查诉争专利是否为白建民在多维公司处的职务发明。在现有证据已经确认白建民在多维公司所主张的期间内,与多维公司不存在职务发明所要求的劳动关系或者临时工作关系的情况下,本院对诉争专利并非属于白建民在多维公司处的职务发明以及多维公司不享有诉争专利权作出了认定。因此,对于诉争专利系基于何种事实和原因产生、诉争专利是否另有实际权利人,已不属于本案审理范围。并且,在第三人未参加本案诉讼的情况下,本院亦无法对上述问题进行审理并作出实体判断,故本院对于乐尔公司、白建民请求二审法院确认诉争专利归其所有的上诉请求不予理涉。
第二,原审法院忽略双方事先约定的工作关系,直接根据双方工作接触和交流期间各自实施的实际行为认定双方存在事实上的劳动关系,并进而认定诉争专利属于职务发明,权属归于多维公司,有所不当。该裁判方法可能存在以下问题:在发明人与单位之间存在多重工作关系,且发明人具有多重工作身份的情况下,双方各自实施的实际行为往往是多重工作关系、多重工作身份共同作用下的结果,如在判断发明人与单位之间是否存在职务发明所要求的工作关系的过程中,不考虑发明人与单位之间的事先约定,则可能会导致基于其他事实和原因形成的技术成果被不当地归为主张职务发明的单位,由此损害到发明人本人以及第三人的合法权益。
综上所述,白建民、乐尔公司的上诉请求部分成立,应予支持。原审判决认定事实基本清楚,但本院结合二审中的新证据,对白建民与多维公司之间存在的工作关系的性质予以重新认定,并在此基础上依法对原审判决予以改判。依照《中华人民共和国专利法》第六条、《中华人民共和国专利法实施细则》第十二条、《中华人民共和国民事诉讼法》第一百七十条第一款第二项之规定,判决如下:
一、撤销江苏省苏州市中级人民法院(2019)苏05知初506号民事判决;
二、驳回江苏多维科技有限公司全部诉讼请求。
三、二审案件受理费各800元,均由江苏多维科技有限公司负担。
本判决为终审判决。
审判长 张晓阳
审判员 傅蕾
审判员 何隽
二○二〇年十二月十七日
法官助理 牛鸿生
书记员 张华

