2021-09-01浏览次数:
来源:国家知识产权局
(版权归原作者所有,本文仅供交流学习,部分文章推时未能及时与原作者取得联系,若来源标注错误或侵犯到您的权益,烦请告知,我们将立即删除)
封面图片来自网络

国知发运函字〔2021〕124号
国务院各有关部门和单位知识产权工作管理机构,中央军委装备发展部办公厅,各省、自治区、直辖市和新疆生产建设兵团知识产权局,四川省知识产权服务促进中心,广东省知识产权保护中心,各有关全国性行业协会:
为全面贯彻落实习近平新时代中国特色社会主义思想和党的十九大、十九届二中、三中、四中、五中全会精神,深入学习贯彻习近平总书记在中央政治局第二十五次集体学习时的重要讲话精神,强化知识产权创造、保护、运用,激发全社会创新活力,加快建设知识产权强国,国家知识产权局决定和世界知识产权组织共同开展第二十三届中国专利奖评选工作,鼓励和表彰为技术(设计)创新和经济社会发展作出突出贡献的专利权人和发明人(设计人)。现将有关事宜通知如下:
一、奖项设置
中国专利奖设中国专利金奖、银奖、优秀奖,中国外观设计金奖、银奖、优秀奖。
中国专利金奖、银奖、优秀奖从发明专利和实用新型专利中评选产生,中国专利金奖项目不超过30项,银奖项目不超过60项。中国外观设计金奖、银奖、优秀奖从外观设计专利中评选产生,中国外观设计金奖项目不超过10项,银奖项目不超过15项。
本届评奖工作进一步突出高质量发展要求,对专利质量问题严重的地区将减少其推荐名额,对发现存在较大数量(比例)非正常专利申请的单位和个人,将取消其申报、推荐、参评或获奖资格。
二、参评条件
已获得国家知识产权局授权的专利,并同时具备以下条件的,可以参加中国专利奖评选:
(一)在2020年12月31日前(含12月31日,以授权公告日为准)被授予发明、实用新型或外观设计专利权(含已解密国防专利,不含保密专利);
(二)专利权有效,在申报截止日前无法律纠纷,不存在未缴年费或滞纳金等情况;
(三)全体专利权人均同意参评;
(四)未获得过中国专利奖;
(五)一项专利作为一个项目参评;
(六)相同专利权人参评项目不超过2项;专利权人是国家知识产权示范高校的,参评项目不超过4项;集团公司及其子公司参评项目总数不超过10项。
三、参评方式
中国专利奖采用项目推荐方式,由国务院各有关部门和单位知识产权工作管理机构、各省(区、市)知识产权局(以下简称省局)、各有关全国性行业协会组织推荐。各有关全国性行业协会仅限推荐本行业或本领域相关项目。自2021年起,连续两届推荐项目未获奖的协会,暂停推荐资格一年。
中国科学院院士或中国工程院院士(以下简称院士)、计划单列市、副省级城市、知识产权示范城市和示范园区推荐的项目以及国家知识产权示范高校、示范企业自荐的项目,须经申报单位所在地省级知识产权局对参评条件和材料真实性进行审核、公示后,由省级知识产权局统一推荐,不占省级知识产权局推荐名额。
推荐工作应以高质量发展为导向,优先推荐基础研究、应用基础研究、突破“卡脖子”技术难题等方面形成的核心专利。
四、名额分配
推荐名额分配见推荐项目分配表(附件1)。
获得第二十二届中国专利奖最佳组织奖的单位可在分配名额的基础上增加1—2个推荐名额;设省人民政府专利奖的省级知识产权局可在分配名额基础上增加1—2个推荐名额;被确定为知识产权强省建设试点省的省级知识产权局可在分配名额基础上增加2个推荐名额,被确定为知识产权强市创建市的城市知识产权局可在分配名额基础上增加1个推荐名额。被暂停示范城市资格的城市,取消其推荐名额。
同专业领域的两名院士可联名推荐1项本专业领域的发明专利,每位院士仅限推荐一次。
国家知识产权示范高校每年可自荐2个项目参评,国家知识产权示范企业每两年可自荐1个项目参评。
五、推荐程序
(一)审核
各推荐单位应对推荐项目的参评资格、申报材料等进行审核,确保相关材料完整、真实、准确,不存在涉密内容。
(二)公示
国务院各有关部门和单位知识产权工作管理机构、各省级知识产权局、各有关全国性行业协会应通过网络或书面形式对拟推荐项目(含院士、计划单列市、副省级城市、知识产权示范城市和示范园区推荐的项目以及国家知识产权示范高校、示范企业自荐的项目)进行公示。
公示时间不少于5个工作日。公示无异议或虽有异议但经核实处理后再次公示无异议的项目方可推荐。
六、推荐材料报送要求
(一)报送材料
1. 院士推荐
(1)院士推荐意见书1份(纸件,需院士签名,附院士证书复印件,格式见附件2);
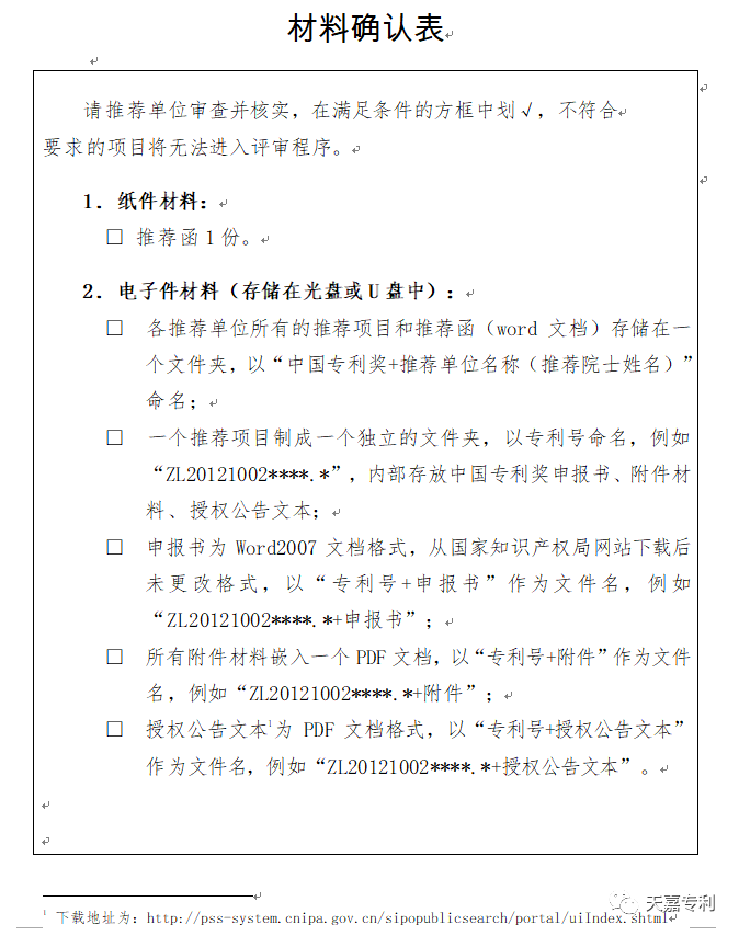
(2)项目资料1份(电子件),包含:①中国专利奖申报书(WORD文档);②附件——如图片、照片、获奖证书、项目应用证明等材料扫描件,填写经济效益数据的,专利权人可以提供有资质的会计师事务所出具的参评专利经济效益专项审计报告等作为经济效益相关证明材料,所有附件应嵌入一个PDF文档,不超过20M;③专利授权公告文本。
项目电子件以光盘或U盘存储。
2. 单位推荐
(1)推荐函1份(纸件和电子件,正式公函,纸件加盖公章,格式见附件3);
(2)项目资料1份(电子件),每个推荐项目包含:①中国专利奖申报书(WORD文档);②附件——如图片、照片、获奖证书、项目应用证明等材料扫描件,填写经济效益数据的,专利权人可以提供有资质的会计师事务所出具的参评专利经济效益专项审计报告等作为经济效益相关证明材料,所有附件应嵌入一个PDF文档,不超过20M;③专利授权公告文本。
所有项目的电子件存储在一张光盘或U盘中,并用标签标注推荐单位名称。
(二)报送方式
1.国务院各有关部门和单位知识产权工作管理机构、各省级知识产权局、各有关全国性行业协会直接向我局报送。
2.院士、计划单列市、副省级城市、知识产权示范城市和示范园区推荐的项目以及国家知识产权示范高校、示范企业自荐的项目,须经申报单位所在地省局审核和公示后,由省级知识产权局将相关申报材料汇总并填写推荐项目汇总表(附件4)统一报送。
(三)时间要求
院士、计划单列市、副省级城市、知识产权示范城市和示范园区推荐的项目以及国家知识产权示范高校、示范企业自荐的项目材料报送截止日期以各省级知识产权局通知为准。
我局受理国务院各有关部门和单位知识产权工作管理机构、各省级知识产权局、各有关全国性行业协会的报送材料,截止日期为2021年10月31日。
材料统一采用EMS快递方式报送,不接受现场申报,凡材料不符合要求或逾期(以快递寄出日为准)推荐的项目均不予受理。
请各单位按照《中国专利奖评奖办法》和本通知要求,认真做好宣传动员以及项目推荐工作,并将负责此项工作的联系人报名表(附件5)于2021年9月15日前通过电子邮件报我局。
我局将根据推荐项目的获奖情况,评出中国专利奖最佳组织奖5—8名、中国专利奖优秀组织奖15—20名,对推荐项目获中国专利金奖的院士,颁发中国专利奖最佳推荐奖。
《中国专利奖评奖办法》《中国专利奖申报书(2021年修订版)》等请到国家知识产权局网站“中国专利奖”专栏下载(https://www.cnipa.gov.cn/col/col41/index.htm)。
特此通知。
附件:
1.推荐项目分配表.doc
2.院士推荐意见书.doc
3.推荐函.doc
4.推荐项目汇总表.doc
5.推荐单位联系人报名表.doc
国家知识产权局
2021年8月26日
联系人:中国专利奖评审办公室
电 话:010—62083614
邮 箱:zhuanlijiang23@cnipa.gov.cn
地 址:北京市海淀区西土城路6号
国家知识产权局西门收发室中国专利奖专属信箱
邮 编:100088









