2021-08-20浏览次数:
来源:国家知识产权局
(版权归原作者所有,本文仅供交流学习,部分文章推时未能及时与原作者取得联系,若来源标注错误或侵犯到您的权益,烦请告知,我们将立即删除)
封面图片来自网络

国知办函保字〔2021〕735号
各省、自治区、直辖市和新疆生产建设兵团知识产权局:
为加强知识产权执法保护业务指导,按照《国家知识产权局关于开展知识产权行政执法案例指导工作的通知》(国知发保字〔2019〕24号)有关要求和工作安排,现将征集推荐第二批知识产权行政执法指导案例(以下简称指导案例)有关事项通知如下:
一、推荐条件
推荐的指导案例应为近年来体现全面加强知识产权保护导向,具有良好法律效果和社会效果,对专利、商标、地理标志、集成电路布图设计等知识产权行政执法工作具有指导作用的案例,并应当至少符合以下条件之一:
(一)社会广泛关注;
(二)法律规定适用较为原则,需要进一步细化;
(三)疑难复杂或新类型;
(四)具有典型性;
(五)其他在事实认定、证据收集、法律适用等方面对处理类似案件具有普遍指导作用。
推荐的指导案例应当是行政决定作出后,当事人在法定期限内未提起行政复议、行政诉讼或提起行政复议、行政诉讼但后续法律程序已完结的案件。
二、推荐程序
广泛征集近年来辖区内具有指导意义的知识产权行政执法案例,认真组织审查,可组织相关专家进行评审推荐,各省级知识产权局可推荐1—5个案例。社会公众对认为符合要求的案件,可以向案件承办机关提出建议,承办机关经审核后向省级知识产权局报送。
三、工作要求
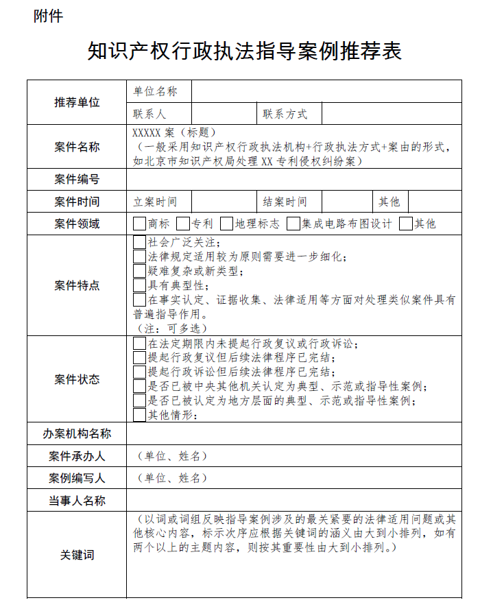
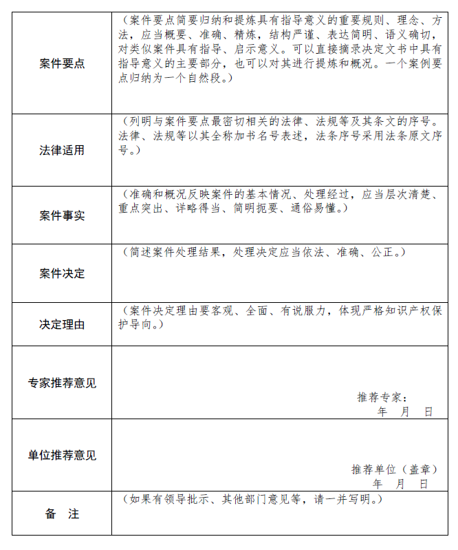
高度重视指导案例推荐工作,广泛征集,严格把关,认真填写《知识产权行政执法指导案例推荐表》,于2021年9月15日前将推荐表盖章件报送我局知识产权保护司,推荐表电子版和案卷扫描件等电子件发送至邮箱zhifa@cnipa.gov.cn。
特此通知。
附件:知识产权行政执法指导案例推荐表.docx
国家知识产权局办公室
2021年8月16日
(联系人及电话:知识产权保护司 蔡健炜 010—62083312)
附件:

