2021-07-22浏览次数:
来源:国家知识产权局
(版权归原作者所有,本文仅供交流学习,部分文章推时未能及时与原作者取得联系,若来源标注错误或侵犯到您的权益,烦请告知,我们将立即删除)
封面图片来自网络

关于就《专利权质押登记办法修改建议(征求意见稿)》公开征求意见的通知
为深入贯彻落实党中央、国务院关于“放管服”改革、优化营商环境部署要求,提供更加规范、便利、高效的专利质押登记服务,更大程度方便企业和群众办事,国家知识产权局对《专利权质押登记办法》研究提出了修改建议,形成了《专利权质押登记办法修改建议(征求意见稿)》(以下简称“征求意见稿”)。现就该征求意见稿公开征求意见,有关单位和各界人士可于2021年8月10日前,选择以下方式的一种,围绕征求意见稿的修改完善提出具体意见:
1. 电子邮件:ipyunying@126.com
2. 传真:010—62086561
3. 信函:北京市海淀区西土城路6号国家知识产权局知识产权运用促进司运营体系建设处 邮编100088(请于信封左下角注明“专利权质押登记办法意见”)。
附件:附件1《专利权质押登记办法修改建议(征求意见稿)》修改对照表.docx



















附件2《专利权质押登记办法修改建议(征求意见稿)》修改说明.docx
《专利权质押登记办法修改建议(征求意见稿)》说明
一、背景和修改必要性
2010年,国家知识产权局制定并发布了《专利权质押登记办法》(局令第56号,以下简称为《办法》)。《办法》的实施,对规范专利权质押登记、促进专利权的运用和资金融通发挥了积极作用。近年来,专利质押融资已经成为盘活企业无形资产、破解中小微企业融资难的重要举措,有效支持了一批创新型企业发展。
当前,专利质押登记工作面临新形势、新要求。一是中央有明确部署和要求。新施行的《优化营商环境条例》要求减环节、减材料、减时限,加强和规范事中事后监管。2021年4月27日,国务院常务会议作出明确部署,要求“推进专利优先审查和质押登记电子申请全程网办”“在商标和专利质押登记、专业代理机制执业许可等审批中推行告知承诺制”。二是随着知识产权质押融资规模持续增长,金融机构和创新主体对专利质押登记工作提出了新需求。三是《注册商标专用权质押登记程序规定》已于2020年5月1日起施行,需统筹考虑有关规定的衔接,树立我局对外服务良好形象。综上,有必要启动《办法》的修改工作。
二、总体思路和工作过程
本次修改建议旨在落实“放管服”改革部署,提供更加规范、便利、高效的专利质押登记服务,更大程度方便企业和群众办事;解决实践中发现的问题,满足市场主体现实需求;加强事中事后监管,维护当事人合法权益;促进知识产权质押融资,充分保障知识产权价值实现。
2020年3月以来,国家知识产权局开展工作主要包括:一是深入研究《民法典》《专利法》《优化营商环境条例》等法律法规对专利质押的有关规定,吸收借鉴《注册商标专用权质押登记程序规定》《著作权质权登记办法》《应收账款质押登记办法》等其他质押登记规定的有益经验;二是跟踪知识产权质押融资创新发展的趋势,调研银行及企业对专利质押登记工作的新需求,收集我局在登记工作实践中发现的问题,吸收登记实务中的成熟做法、有关地方试点中的经验;三是以座谈、书面等方式征求了局内相关部门意见,充分沟通并吸纳意见,形成《专利权质押登记办法修改建议(征求意见稿)》,后续将按程序报批。
三、修改建议主要内容
《专利权质押登记办法修改建议(征求意见稿)》相对于原《办法》,建议修改的主要内容如下:
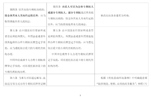
(一)简化登记程序,加强事中事后监管。明确当事人可以选择以告知承诺方式办理专利权质押登记申请、变更、注销相关手续,将简化需要提交的证明材料;就当事人做出的承诺,必要时国家知识产权局对其是否属实进行检查,发现与实情不符的,要求限期整改,逾期拒不整改或者整改后仍不符合条件的,将撤销以承诺内容为前提的决定,并按照相关规定采取失信惩戒等处理措施(第二十条)。
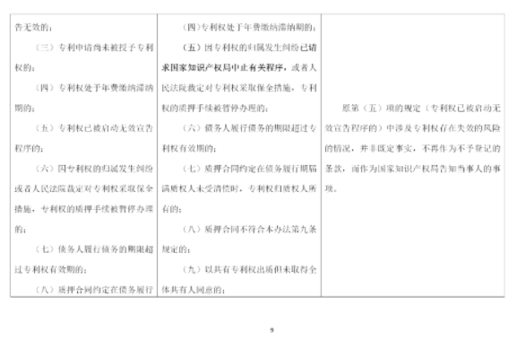
(二)放宽登记条件,减少登记限制。一是对于原办法中专利权已被启动无效宣告程序的情形不予登记的规定,改为当事人声明知晓并同意接受风险的前提下,允许办理出质登记;二是吸收目前实务操作中的成熟做法,对于请求办理质押登记的实用新型有同样的发明创造已于同日申请发明专利申请的,当事人声明知晓并同意接受风险的前提下,明确允许其办理出质登记(第十一条)。
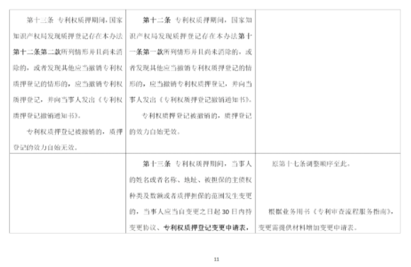
(三)压缩审查期限,提高审查效率。一是压缩审查期限,办理专利权质押登记手续的审查期限由原规定的7个工作日缩减至5个工作日,网上申请审查期限进一步缩减至2个工作日(第十条)。二是明确了办理专利权质押登记变更手续和注销手续需要提交的证明材料及相应的审查期限(第十三条、第十四条)。
(四)优化登记服务,丰富登记事项。一是拓展办理渠道,明确当事人可以以互联网在线方式办理,为申请人提供便利(第六条)。二是明确规定专利权质押登记材料的查阅或复制程序及要求,方便当事人查询相关文件(第十六条)。三是及时为当事人提供更多预警信息。对于专利权质押期间,国家知识产权局应该及时通知质权人的情形,新增专利权属发生纠纷或被采取保全措施的情况,及时将新出现的专利权可能丧失的预警信息告知质权人(第十九条)。
请点击下方链接下载附件:
https://www.cnipa.gov.cn/art/2021/7/20/art_75_165978.html