2021-07-15浏览次数:
来源:国家知识产权局
(版权归原作者所有,本文仅供交流学习,部分文章推时未能及时与原作者取得联系,若来源标注错误或侵犯到您的权益,烦请告知,我们将立即删除)
封面图片来自网络
为推动地理标志领域标准化建设,根据《国家知识产权局 国家市场监督管理总局关于进一步加强地理标志保护的指导意见》(国知发保字〔2021〕11号)和《国家标准化管理委员会关于印发<2021年国家标准立项指南>的通知》(国标委发〔2021〕3号),在国家知识产权局指导下,2021年7月9日,全国知识管理标准化技术委员会地理标志分技术委员会启动征集2021年度地理标志国家标准制修订项目,组织各有关单位围绕地理标志领域标准化发展需求,促进地理标志高质量发展,坚持目标导向、问题导向,控制数量、确保质量,满足合法性、必要性、可行性、协调性等要求,对地理标志基础通用类和地理标志产品类国家标准制修订项目进行申报。
以下为通知全文:
关于公开征集2021年度地理标志国家标准制修订项目建议的通知
各有关单位:
为推动地理标志领域标准化建设,根据《国家知识产权局 国家市场监督管理总局关于进一步加强地理标志保护的指导意见》(国知发保字〔2021〕11号)和《国家标准化管理委员会关于印发<2021年国家标准立项指南>的通知》(国标委发〔2021〕3号),按照2021年国家知识产权局标准化工作计划安排,全国知识管理标准化技术委员会地理标志分技术委员会即日起征集本年度地理标志国家标准制修订项目建议。现将有关事项通知如下:
一、征集原则
申报项目建议应围绕地理标志领域标准化发展需求,促进地理标志高质量发展,坚持目标导向、问题导向,控制数量、确保质量,满足合法性、必要性、可行性、协调性等要求。申报项目建议应属于地理标志领域,参见地理标志国家标准体系框架图(见附件1)。
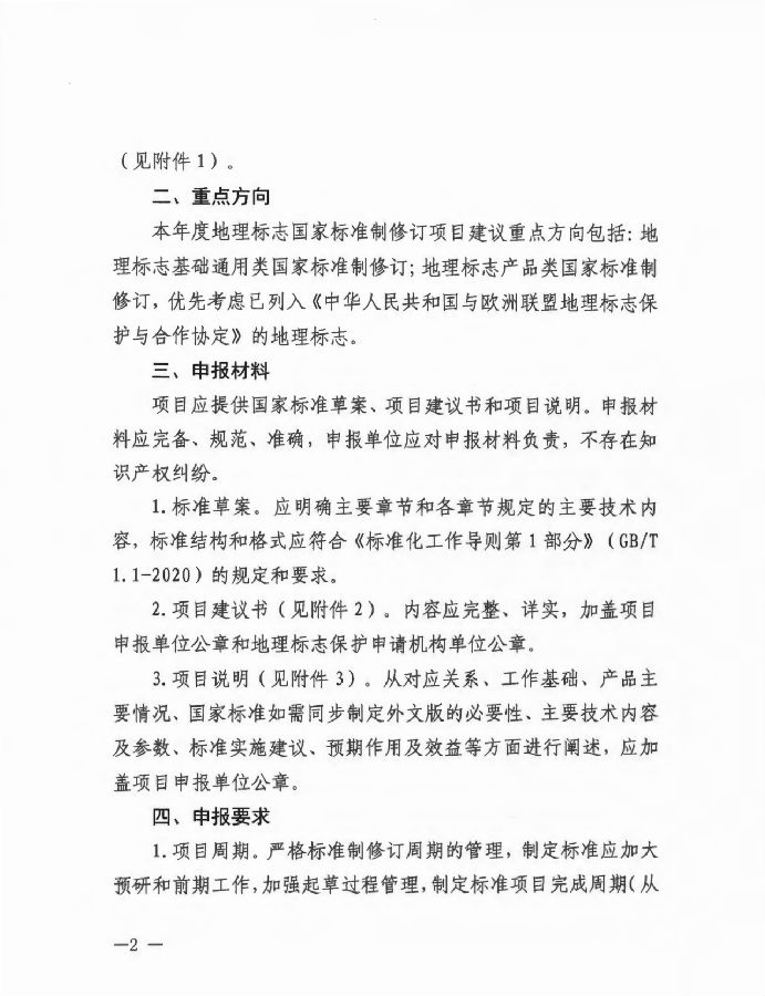
二、重点方向
本年度地理标志国家标准制修订项目建议重点方向包括:地理标志基础通用类国家标准制修订;地理标志产品类国家标准制修订,优先考虑已列入《中华人民共和国与欧洲联盟地理标志保护与合作协定》的地理标志。
三、申报材料
项目应提供国家标准草案、项目建议书和项目说明。申报材料应完备、规范、准确,申报单位应对申报材料负责,不存在知识产权纠纷。
1.标准草案。应明确主要章节和各章节规定的主要技术内容,标准结构和格式应符合《标准化工作导则第1部分》(GB/T 1.1-2020)的规定和要求。
2.项目建议书(见附件2)。内容应完整、详实,加盖项目申报单位公章和地理标志保护申请机构单位公章。
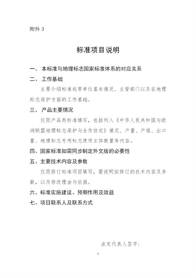
3.项目说明(见附件3)。从对应关系、工作基础、产品主要情况、国家标准如需同步制定外文版的必要性、主要技术内容及参数、标准实施建议、预期作用及效益等方面进行阐述,应加盖项目申报单位公章。
四、申报要求
1.项目周期。严格标准制修订周期的管理,制定标准应加大预研和前期工作,加强起草过程管理,制定标准项目完成周期(从下达计划到完成报批)不超过24个月,修订标准项目完成周期不超过12个月。
2.申报主体。申报单位为项目牵头起草单位,产品类国家标准制修订项目申报单位应与地理标志保护申请机构一致或经过地理标志保护申请机构同意。
3.外文版标准申报。鼓励开展地理标志标准外文版研制,鼓励产品类标准同步申报外文版计划。
五、工作安排
请有意向申报的单位将申报材料(标准草案、项目建议书、项目说明)纸质版(一式两份加盖公章)及电子版于2021年9月10日前报送至全国知识管理标准化技术委员会地理标志分技术委员会秘书处。统一邮件标题为:标准项目名称-立项申报,申报材料所含文件标题为:标准项目名称-建议书/草案/项目说明。秘书处将组织开展项目建议技术论证,根据论证情况报送国家标准化管理委员会进行立项评审。
联系人:云振宇、王天羿
电 话:010-58811645/13810820671
010-68483018/13910003252
邮 箱:yunzy@cnis.ac.cn
地 址:北京市海淀区知春路4号
邮 编:100191
附件:
1.地理标志国家标准体系框架图
2.国家标准项目建议书
3.标准项目说明







