2021-06-22浏览次数:
来源: 企业专利观察
(版权归原作者所有,本文仅供交流学习,部分文章推时未能及时与原作者取得联系,若来源标注错误或侵犯到您的权益,烦请告知,我们将立即删除)
封面图片来自网络

作者:吴征
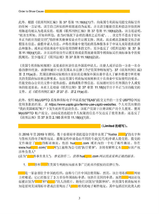
6月8日,美国专利商标局(USPTO)负责商标政策事务的副专员Cotton向中国深圳一家知识产权公司的代表人发出“ORDER TO SHOW CAUSE”。对该公司组织提交的大量美国商标的行为,尤其是其中涉及到第三方签名提供虚假、虚构和欺诈信息的行为提出质疑,要求该公司提出合理的理由,并在美国东部时间6月22日下午5:00前进行回复。否则USPTO将会进行制裁。
USPTO列出了后续可能进行制裁的六条措施:
(1)永久禁止您和您的员工代表自己或他人提交商标相关文件;
(2)对您或您的员工提交的所有商标相关文件进行拒收或不予考虑;
(3)在所有申请和/或注册中,从USPTO的数据库中删除与您的员工相关的信息;
(4)提示美国邮政总局首席信息官办公室永久停用任何与您或您的员工相关的联系信息的美国邮政总局账户,并采取一切合理措施防止您或您的员工创建或激活更多账户;
(5)终止包含您或您的员工提交的材料的所有正在进行的程序;
(6)继续删除文档、删除信息,停用账户,并终止包含您或您的员工后续提交的文件的诉讼。
从USPTO给出的制裁措施不难发现,这家中国知识产权代理公司及代表和相关员工,如果不能在规定日期内进行陈述,则相关机构和人员将进入USPTO制裁的“实体清单”,未来将可能面临终止一切在美的代理行为。
USPTO是如何发现中国这家公司及关联公司存在非正常商标申请行为的?
在这封信件中,Cotton也给出了USPTO发现中国企业在美商标申请的反常操作的一些证据和猜测理由:
(1)企业自我宣传取证和质疑商标代理资质
根据美国法律,只有在最高法院或司法管辖区律师协会执业的律师,才可以代表他人在USPTO从事专利商标事务。
USPTO发现,在2016-1019年间,有数十份申请的通信字段中出现了“Yusha ***”的名字和相关电子邮件地址,据称这些申请是由不同专业(无代理)申请人提交的。
在信中,USPTO指出这家总部位于深圳的中国公司在其网站上“吹嘘”说,已经提交了3万多份外国商标申请,包括在美国的申请。其中包括两位标识为美国专利律师的照片和介绍,但USPTO并不知道任何美国商标申请或注册列出了与该公司相关的电子邮件地址。
事实上,USPTO找不到任何信息表明该公司或任何雇员是有资格在USPTO从事商标事务的律师。
并且2016年至 2019年期间,现有信息表明,该公司代表曾建议客户考虑向美国专利商标局提交商标申请和其他文件,准备并起诉商标注册申请,准备并提交商标事宜的论据和修正,并代表客户与商标局沟通。当由非律师代表第三方完成时,这些行为中的每一个都构成违反美国专利商标局规则的未经授权的法律行为。在美国USPTO于 2019年8月3日实施美国法律顾问规则,要求USPTO受理的外国注册商标申请人由获得美国执业许可的律师代理后,该公司的员工违反了该规则,并继续违反USPTO的其他规则,包括隐瞒该公司员工参与起诉过程。
(2)该公司及代表应对USPTO提交的商标中不正确的输入他人签名和提供虚假、虚构或欺诈性信息负责
《美国法律顾问规则》的实施禁止了外国备案公司作为通信中介的做法,这使得外国备案公司有必要将寻求美国商标注册的客户推荐给获得在美国执业许可的律师代表,以便向USPTO提交所有申请。但是,USPTO有证据表明,该公司及员工继续在该办公室执业,并与他人合谋,通过不正确地输入他人的签名和在商标申请中提供虚假、虚构和/或欺诈性信息来规避USPTO的规则。
从去年开始,用户必须注册并使用 MyUSPTO帐户来访问电子表格,并通过商标电子申请系统 (“TEAS”)提交商标文件。该公司代表的名字出现在三个不同的 “我的美国邮政 ”帐户的注册中,分别注册到 1090*@qq.com、 sztm**@hotmail.com和para**@tbchadwick.com的电子邮件地址。办公室记录显示,该公司代表的帐户负责提交超过8000份未决的商标申请,并且该帐户的用户已经在更多的商标申请和注册记录中提交了修改和响应文档,但该代表不是律师,也无权代表他人提交商标事宜。
从该MyUSPTO帐户提交的信息表明,同一个人或实体正在使用这些帐户输入其他人的签名。虽然这些文件通常是由申请人或律师直接在电子表格上以电子方式签名的,但提交的文件往往是快速连续提交的,并由不同地理区域的不同个人签名,这一事实有力地证明,该公司及员工必须在TEAS表格上输入他人的电子签名。
例如,在2021年 5月 14日凌晨2:29的一个小时内,该MyUSPTO帐户负责提交四份新的TEAS Plus申请和五份对办公室行动的回应,每份都附有一份声明,并确定了总共七名不同的据称签名人。
(具体实例参见文尾决定的中文译文)
这些例子中的申请人在中国地理上不同的地方有住所地址,也有纽约。难以置信的是,据称相距数千英里的每个签字人都在同一时间亲自在这些TEAS表格上输入电子签名。
此外,USPTO还对申请人和美国律师需要同时签名情况提出质疑,相隔12700英里的中国的申请人和在纽约的律师在不到半个月时间内共同完成同一页的签名,USPTO对此提出质疑。
以及其他USPTO认为提出虚假住所信息的情况。具体详见文尾决定中译文的描述。
USPTO为何突然对中国商标专利申请的合法来源进行核查?
一个重要原因就是中国商标专利申请数量近两年已经快速成为USPTO受理的主要来源。
据一家美国机构统计,2021年美国商标申请量比2020年增长了58%,主要是因为中国专利申请量呈指数级的增长,今年中国的申请量以350%的速度在增长。目前已经占到美国商标申请总量的1/4。而同期美国申请人的商标申请量只增长24%。这一直接结果就是USPTO商标审查积压,商标授权周期变长。

美国某机构的统计
实际上,对于中国专利和商标近年来异常增长的现象,USPTO一直在持续关注,并在今年初的1月份,由USPTO在特朗普政府的最后一周发布了《中国专利和商标:非市场因素对知识产权系统注册趋势的影响》。
其中对于中国申请人近年来在美国快速增长的商标申请情况进行了分析,提到了在USPTO于2019年向议会提到的中国影响时引用的商标数据是“从2014年的5161件上涨到2018年的54064件”。实际上,经修正的数据后还要比听证会上的要多。尤其是上图显示,到了2021年4月份,来自中国的商标申请单月就超过了2.1万件。

USPTO报告
USPTO在这份报告中将来自中国的商标快速增长的原因归结为政府的资助,并特别提到了深圳的做法。
“2013年,深圳颁布操作规程,允许申请人在符合条件的外国(包括美国)申请注册商标,可获得5000元人民币(约750美元)的补贴。USPTO在2015年将其最低成本的全电子申请费降低至225美元后,在USPTO的申请费用大大低于补贴金额。在2013-2017财年中,来自中国的美国商标申请量增加了1264%,其中来自深圳的申请占2017财年中国申请的42%以上。”
所以,本月USPTO对这家深圳知识产权公司发出拟制裁通知,就不足为奇了。因为“深圳”的情况,实际上早就被USPTO盯上了。
此次对这家深圳公司的质询是否最终转为真正的制裁,还有待这家公司在规定的时间进行陈述,其中是否有USPTO主观认定错误的地方,目前还不得而知,还需后续继续观察。
未来是不是还会出现更多被UPSTO制裁的深圳知识产权代理机构,甚至会涉及到其他城市的知识产权代理机构,不能排除有这种可能性。
从此次USPTO的信中,还可以看到美国在对于类似“诚信”问题的处理上,所能够引用法律和法规情况。Cotton在这份信中引用了《美国法典》、《商标法》、《联邦法规》、《联邦判例汇编》、《美国法律顾问规则》、《美国专利商标局规则》等。
这一事件在当前中美对抗的背景下,显得格外引人关注。这也是知识产权领域,美国政府机构开始对中国机构或个人开始使用制裁手段的开始。
随着中美两国政府机构对于“非正常申请”的零容忍,希望能为一直高速增长的中国专利和商标“去去火”,让创新回归本位,让申请反映刚需。
只有让潮水褪去,让那些在知识产权行业里一直“裸泳”的人暴露出来,才能让中国的创新驱动转型的大计,继续保持高质量的发展。
决定中译文:






