2021-03-05浏览次数:
文源:全国标准信息公共服务平台
(版权归原作者所有,本文仅供交流学习,部分文章推时未能及时与原作者取得联系,若来源标注错误或侵犯到您的权益,烦请告知,我们将立即删除)
封面图片来自网络

国家标准计划《创新管理 知识产权管理 指南》由TC554(全国知识管理标准化技术委员会)归口上报及执行,主管部门为国家知识产权局。拟实施日期:发布即实施。
主要起草单位:国家知识产权局、北京科慧远咨询有限公司、中国标准化研究院、中科院科技战略咨询研究院、清华大学。
主要起草人:雷筱云 。
本标准主要内容
本标准等同采纳ISO 56005:2020,在结构体例的安排上遵循ISO/IEC导则对指南标准的结构和要求。
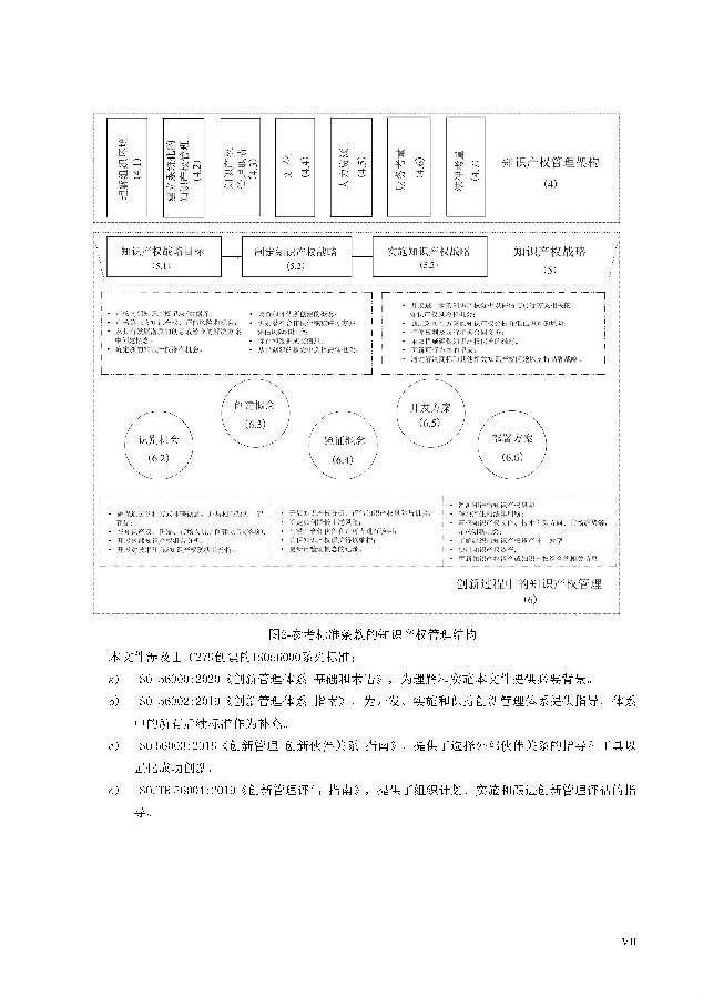
本标准包括:前言;引言;第1章 范围;第2章 规范性引用文件;第3章 术语和定义;第4章 知识产权管理架构;第5章 知识产权战略;第6章 创新过程中的知识产权管理;
附录A(资料性附录)发明记录和披露的工具和方法;
附录B(资料性附录)知识产权的产生、获得与维护的工具和方法;
附录C(资料性附录)知识产权检索的工具和方法;
附录D(资料性附录)知识产权权利评估的工具和方法;
附录E(资料性附录)知识产权风险管理的工具和方法;
附录F(资料性附录)知识产权开发利用的工具和方法。
预期达到社会经济效果分析
《企业知识产权管理规范》《科研组织知识产权管理规范》《高等学校知识产权管理规范》发布实施以来,超过4万家创新主体实施了这几项标准,极大提升了创新主体的知识产权管理能力。该项国际标准采纳了3项国家标准的实施经验,同时吸收了全球先进创新管理理念,围绕创新全过程,突出知识产权管理服务创新的核心作用,我国创新主体提供更高标准。该项标准预期市场前景广阔,社会经济效益显著。































