2020-08-18浏览次数:
来源:中国人大网
(版权归原作者所有,本文仅供交流学习,部分文章推时未能及时与原作者取得联系,若来源标注错误或侵犯到您的权益,烦请告知,我们将立即删除)
封面图片来自网络
征求意见
第十三届全国人大常委会第二十一次会议对《中华人民共和国著作权法修正案(草案二次审议稿)》进行了审议。现将《中华人民共和国著作权法修正案(草案二次审议稿)》在中国人大网公布,社会公众可以直接登录中国人大网(www.npc.gov.cn)提出意见,也可以将意见寄送全国人大常委会法制工作委员会(北京市西城区前门西大街1号,邮编:100805。信封上请注明著作权法修正案草案二次审议稿征求意见)。征求意见截止日期:2020年9月30日。
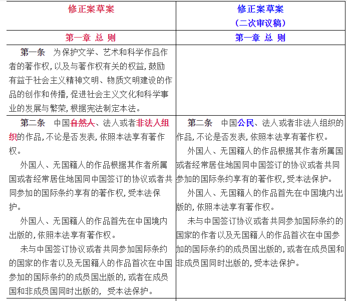
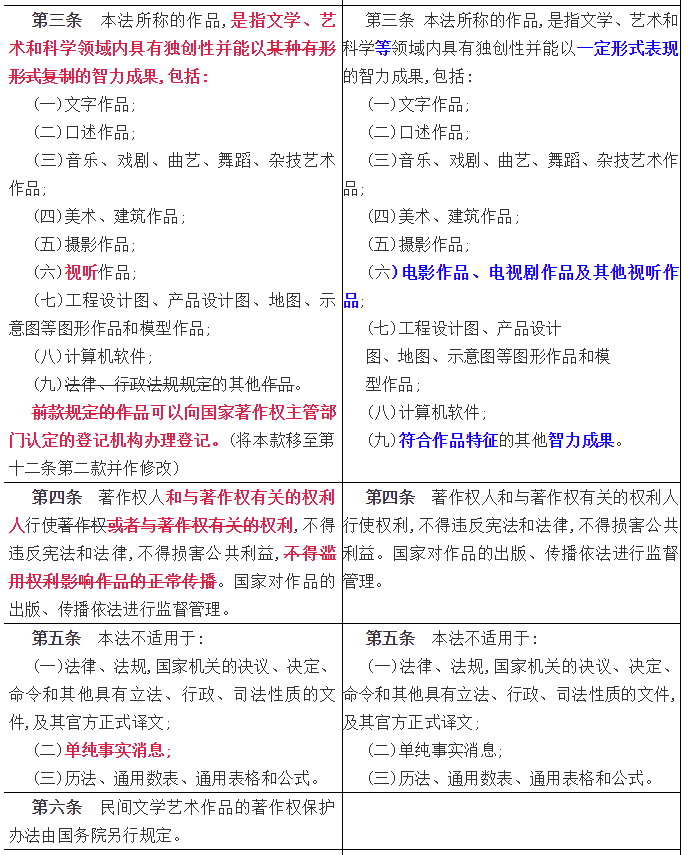
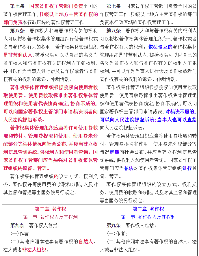
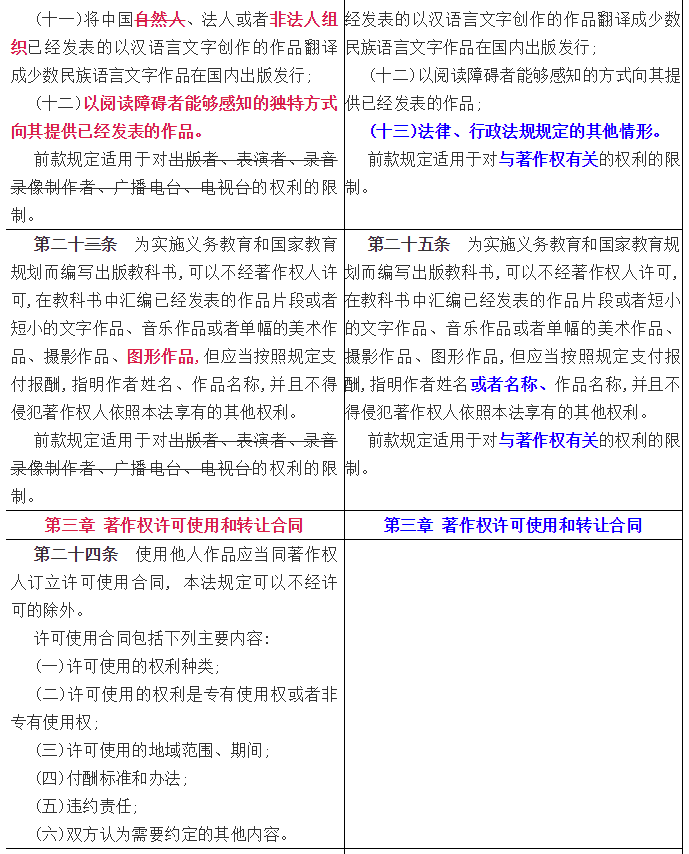
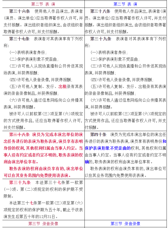
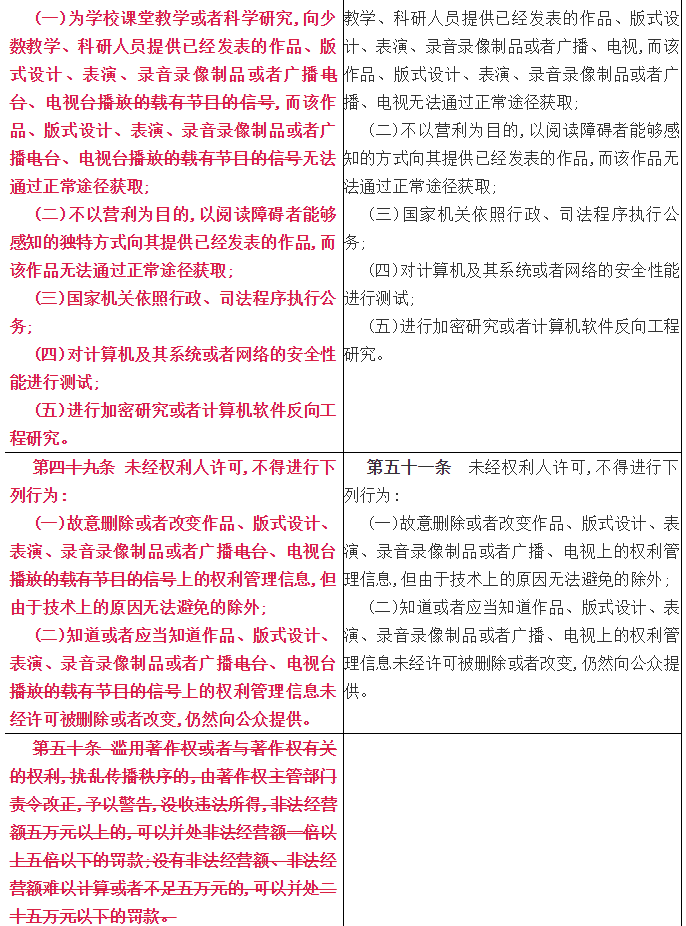
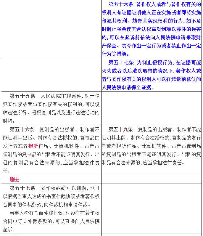
《著作权法》修正案草案及草案二次审议稿对照表
(红色第一次审议修改,红、黑色本次删除,蓝色为本次修改或者增加的内容)





















