2020-05-18浏览次数:
来源:知产库
(版权归原作者所有,本文仅供交流学习,部分文章推时未能及时与原作者取得联系,若来源标注错误或侵犯到您的权益,烦请告知,我们将立即删除)
封面图片来自网络
一、狗不理退市了
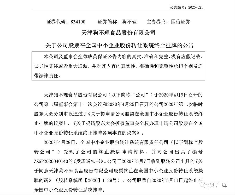
天津狗不理食品股份公司于2020年5月7日收到全国中小企业股份转让系统出具的《关 于同意天津狗不理食品股份有限公司股票终止在全国中小企业股份转让系统挂牌的函》(股转系统函【2020】1129号),公司股票自2020年5月11日起终止在全国中小企业股份转让系统挂牌。

二、狗不理包子的来历:
传闻袁世凯将狗不理包子带入宫中,进献给慈禧太后品尝。慈禧御评:
“山中走兽云中燕,腹地牛羊海底鲜,不及狗不理包子香矣,食之长寿也”。

狗不理包子,从此一夜成名!
三、狗不理的国际化
狗不理早在2007年申请国际化的英文商标:
Go Believe !

2018年开始,狗不理在多行业直接用“狗不理国际”申请商标:


GBI实际上是狗不理英文名称的简写,
全称为“Go Believe International”
四、狗不理多品牌多产业战略:
2012年,狗不理涉足咖啡产业,2014年取得高乐雅咖啡商标使用权...
2017年,狗不理收购了澳大利亚保健品牌Henry Blooms、益生菌企业BJP实验室等...
。。。。。。
狗不理似乎忘了最该发展的是老少咸宜的大众商品--包子

狗不理似乎也忘了最该呵护的注册号只有6尾数的狗不理商标:

这个商标1980年6月11日申请,7月5日核准注册,不要挑刺儿说审查周期和公告期的事情,那个时候能有商标注册意识已经是难能可贵了,尤其注册公告是在第7期商标公告,是不是很厉害!注:疑似前面几期商标公告都是注册公告,而没有初审公告,欢迎指正~

五、老字号容易遇到的知识产权问题:

六、处理老字号纠纷的原则:

七、期待“包子”进入寻常百姓家
这是最好的时代,这是最坏的时代。
旧时慈禧太后老佛爷带货的美食,疑似输给了这个时代,希望狗不理包子能回归主业,做包子,做好包子,再次飞入寻常百姓家,恢复一个民族老字号品牌该有的荣光!
“竹板这么一打哎,
别的咱不夸,
我夸一夸,
这传统美食狗不理包子。
这个狗不理包子,它究竟好在哪?
它是薄皮儿、大馅儿、十八个褶,
就像一朵花”
它就像一朵花,
它就像一朵花,
它停不下来了。。。
来源:知产库