2020-03-27浏览次数:
来源:四川省科学技术厅
(版权归原作者所有,本文仅供交流学习,部分文章推送时未能及时与原作者取得联系,若来源标注错误或侵犯到您的权益,烦请告知,我们将立即删除)
封面及图中图片来自网络
自四川省2018年出台了《四川省技术先进型服务企业认定管理办法(试行)》以来,省内各市(州)便陆续开始了区域内技术先进型服务企业的申报和推荐工作。
《办法》中明确了经认定后的技术先进型服务企业可享受的相关税收优惠,其中包括:减按15%的税率征收企业所得税;职工教育经费支出不超过工资薪金总额8%的部分准予在计算应纳税所得额时扣除,超过部分,准予在以后纳税年度结转扣除等,这对企业来说可谓是一大“福音”。
如今认定工作还在继续,符合规定的企业千万别再错过啦!小编已贴心的为您整理好相关资料,帮您快速掌握申报程序。
四川省技术先进型服务企业认定管理办法(试行)
第一章 总则
第一条 为进一步做好四川省技术先进型服务企业认定管理工作,细化管理职责,确保认定管理工作规范、高效,根据《国务院关于促进外资增长若干措施的通知》(国发〔2017〕39号)文件精神,以及《财政部 税务总局 商务部 科技部 国家发展改革委关于将技术先进型服务企业所得税政策推广至全国实施的通知》(财税〔2017〕79号,以下简称《通知》)的有关规定制定本办法。
第二章 组织与实施
第二条 成立由四川省科学技术厅、四川省财政厅、四川省国家税务局、四川省地方税务局、四川省商务厅、四川省发展和改革委员会(以下分别简称为“科技厅、财政厅、省国税局、省地税局、商务厅、省发展改革委”)组成的四川省技术先进型服务企业认定管理工作领导小组(以下简称“领导小组”),领导小组主要职责为:
(一)研究制定四川省技术先进型服务企业认定管理办法。
(二)负责指导、管理和监督四川省技术先进型服务企业的认定管理工作。
(三)协调、处理认定及相关政策落实中的重大问题。
(四)组织年度审核服务工作。
第三条 领导小组下设“四川省技术先进型服务企业认定管理工作领导小组办公室(以下简称为“认定办公室”)”,由科技厅、财政厅、省国税局、省地税局、商务厅、省发展改革委相关工作人员组成,并严格执行《通知》的有关规定,共同做好技术先进型服务企业认定管理工作。认定办公室设在科技厅,主要开展以下工作:
(一)负责技术先进型服务企业申报、受理、评审、认定、复核等相关工作。
(二)负责领导小组的日常事务性工作。
(三)负责技术先进型服务企业认定评审专家库建立、维护。
(四)与认定相关其他工作。
第四条 各市(州)、扩权试点县(市)的科技主管部门负责组织本区域内技术先进型服务企业的申报、推荐工作。
第三章 认定条件与程序
第五条 技术先进型服务企业必须同时符合以下条件:
(一)在四川省行政区域内注册的法人企业。
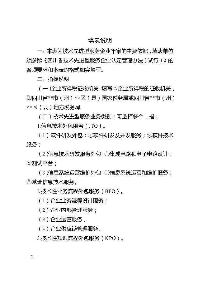
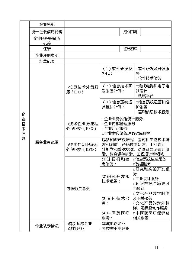
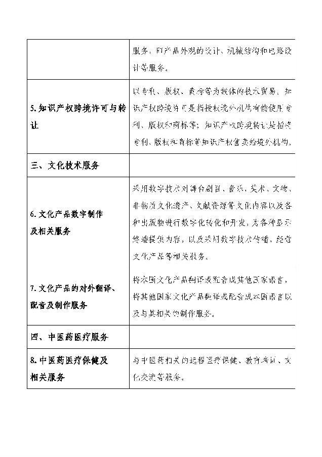
(二)从事《技术先进型服务业务认定范围(试行)》(详见附件1)中的一种或多种技术先进型服务业务,采用先进技术或具备较强的研发能力。
(三)具有大专以上学历的员工占企业职工总数的50%以上。
(四)从事《技术先进型服务业务认定范围(试行)》中的技术先进型服务业务取得的收入占本企业当年总收入的50%以上。
(五)从事离岸服务外包业务取得的收入不低于企业当年总收入的35%。
从事离岸服务外包业务取得的收入,是指企业根据境外单位与其签订的委托合同,由本企业或其直接转包的企业为境外单位提供《技术先进型服务业务认定范围(试行)》所规定的信息技术外包服务(ITO)、技术性业务流程外包服务(BPO)和技术性知识流程外包服务(KPO),而从上述境外单位取得的收入。
第六条 技术先进型服务企业的认定程序。
(一)企业注册登记。企业登录“技术先进型服务企业认定工作网”(http://tas.innocom.gov.cn/)注册获得用户名和密码(复审企业不用重新注册),进入“全国技术先进型服务企业业务办理管理平台”(以下简称“技先平台”),按要求填写《企业注册登记表》,认定办公室对符合要求的企业应及时审核认证。
(二)企业提交申请材料。
1.企业注册登记表;
2.全国技术先进型服务企业认定申请表;
3.企业营业执照副本、税务登记证和组织机构代码证(网上提交扫描件,书面提交加盖企业印章的复印件);
4.企业上一个会计年度的财务审计报告、财务会计报告,以及从事技术先进型服务业务收入总和占本企业当年总收入的比例情况表;
5.向境外客户提供的国际(离岸)外包服务的外包合同、开具发票或收汇证明,以及技术先进型服务企业离岸服务外包业务收入明细表;
6.企业员工花名册(学历结构以及大专以上学历人员占企业职工的比例说明、从事离岸服务外包人员情况),企业就业人员学历证书复印件及社会保险缴费单复印件(加盖企业公章);
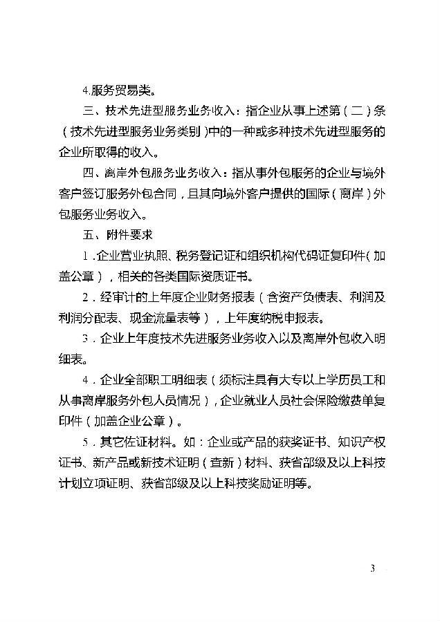
7.采用先进技术或具备较强研发能力的证明材料,包括(但不限于)知识产权证书,新产品或新技术证明(查新)材料,获国家或本省(市)科技计划项目立项或科技奖励证明,获新技术新产品(服务)认定证明等复印件(可选报);
8. 其他需报送的材料。
(三)合规性审查。依据企业申请材料,抽取专家库内至少5位专家对申报企业进行审查,提出认定意见。
(四)认定。认定办公室根据专家意见推荐拟通过认定的技术先进型服务企业名单,领导小组对名单进行审查。
(五)公示。审查通过的技术先进型服务企业名单在科技厅官网上公示5个工作日。公示期满无异议的,由领导小组发文认定,并在科技厅官网公布认定结果,同时将认定企业名单及有关情况通过科技部技先平台备案。公示期间有异议的,由认定办公室对有关问题进行核实处理。
(六)核发证书。由认定办公室统一印制“技术先进型服务企业”证书(加盖科技厅、财政厅、省国税局、省地税局、商务厅、省发展改革委公章)。
第七条 技术先进型服务企业认定工作每年在科技厅官网发布申报通知,明确具体的申报材料要求及受理截止时间,原则上在每年3月底前完成受理并于5月31日前完成认定工作。
第八条 符合条件的技术先进型服务企业须在商务部“服务贸易统计监测管理信息系统(服务外包信息管理应用)”中填报企业基本信息,按时报送数据。
第四章 税收优惠
第九条 自2017年1月1日起,依照国家有关规定,经认定的技术先进型服务企业可享受下列税收优惠:
(一)对经认定的技术先进型服务企业,减按15%的税率征收企业所得税;
(二)经认定的技术先进型服务企业发生的职工教育经费支出,不超过工资薪金总额8%的部分,准予在计算应纳税所得额时扣除;超过部分,准予在以后纳税年度结转扣除。
第十条 经认定的技术先进型服务企业,应持“技术先进型服务企业”证书向主管税务机关办理享受《通知》规定的税收优惠政策事宜。
第五章 监督管理
第十一条 经认定的技术先进型服务企业,应当自被认定年度的次年起,于每年3月1日之前将《技术先进型服务企业年度信息表》(详见附件2)报送认定办公室。
第十二条 享受税收优惠的技术先进型服务企业条件发生变化的,包括(但不限于)跨省迁移、分立、合并、重组或者变更经营范围等重大变化,应当自发生变化之日起15日内向主管税务机关报告;不再符合享受税收优惠条件的,应当依法履行纳税义务。
第十三条 主管税务机关在执行税收优惠政策过程中,发现企业不具备技术先进型服务企业资格的,应提请认定办公室复核。复核后确认不符合认定条件的,应取消企业享受税收优惠政策的资格。
第十四条 各市(州)、扩权试点县(市)的科技、财政、国税、地税、商务和发展改革部门对经认定并享受税收优惠政策的技术先进型服务企业应做好跟踪管理。
第十五条 参与技术先进型服务企业认定工作的各类机构和人员对其所承担工作负有诚信及合规义务,并对申报认定企业的有关资料信息负有保密义务。违反技术先进型服务企业认定工作相关要求和纪律的,给予相应处理。
第六章 附则
第十六条在开展技术先进型服务企业认定过程中发现的问题,由科技厅会同财政厅、省国税局、省地税局、商务厅、省发展改革委共同解决。
第十七条 本办法由科技厅、财政厅、省国税局、省地税局、商务厅、省发展改革委负责解释和修订。
第十八条本办法自2018年1月1日起施行。成都市已认定的2017年度技术先进型服务企业继续有效。从2018年1月1日起,四川省技术先进型服务企业认定管理工作依照本管理办法实施。
附件:技术先进型服务企业年度信息表






附件:企业注册登记表

附件:全国技术先进型服务企业认定申报表






附件:技术先进型服务业务领域范围(服务贸易类)


来源:四川省科学技术厅