2020-01-02浏览次数:
来源:国家知识产权局商标局
(版权归原作者所有,本文仅供交流学习,部分文章推送时未能及时与原作者取得联系,若来源标注错误或侵犯到您的权益,烦请告知,我们将立即删除)
封面及图中图片来自网络
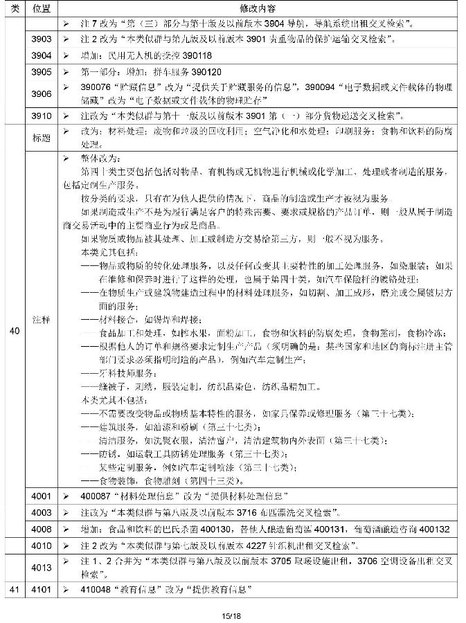
根据世界知识产权组织的要求,尼斯联盟各成员国将于2020年1月1日起正式使用《商标注册用商品和服务国际分类》(即尼斯分类)第十一版2020文本。申请日为2020年1月1日及以后的商标注册申请,在进行商品服务项目分类时适用尼斯分类新版本,申请日在此之前的商标注册申请适用尼斯分类原版本。以尼斯分类为基础,我局对《类似商品和服务区分表》作了相应调整,现将尼斯分类与《类似商品和服务区分表》的修改内容一并予以公布。

关于启用尼斯分类第十一版2020文本的通知
根据世界知识产权组织的要求,尼斯联盟各成员国将于2020年1月1日起正式使用《商标注册用商品和服务国际分类》(即尼斯分类)第十一版2020文本。申请日为2020年1月1日及以后的商标注册申请,在进行商品服务项目分类时适用尼斯分类新版本,申请日在此之前的商标注册申请适用尼斯分类原版本。以尼斯分类为基础,我局对《类似商品和服务区分表》作了相应调整,现将尼斯分类与《类似商品和服务区分表》的修改内容一并予以公布。
附件:NCL(11-2020)版中文版和区分表修改内容
国家知识产权局商标局
2019年12月31日
附件:NCL(11-2020)版中文版和区分表修改内容


















来源:国家知识产权局商标局