2019-12-11浏览次数:
来源:中国专利保护协会网站
(版权归原作者所有,本文仅供交流学习,部分文章推送时未能及时与原作者取得联系,若来源标注错误或侵犯到您的权益,烦请告知,我们将立即删除)
封面及图中图片来自网络
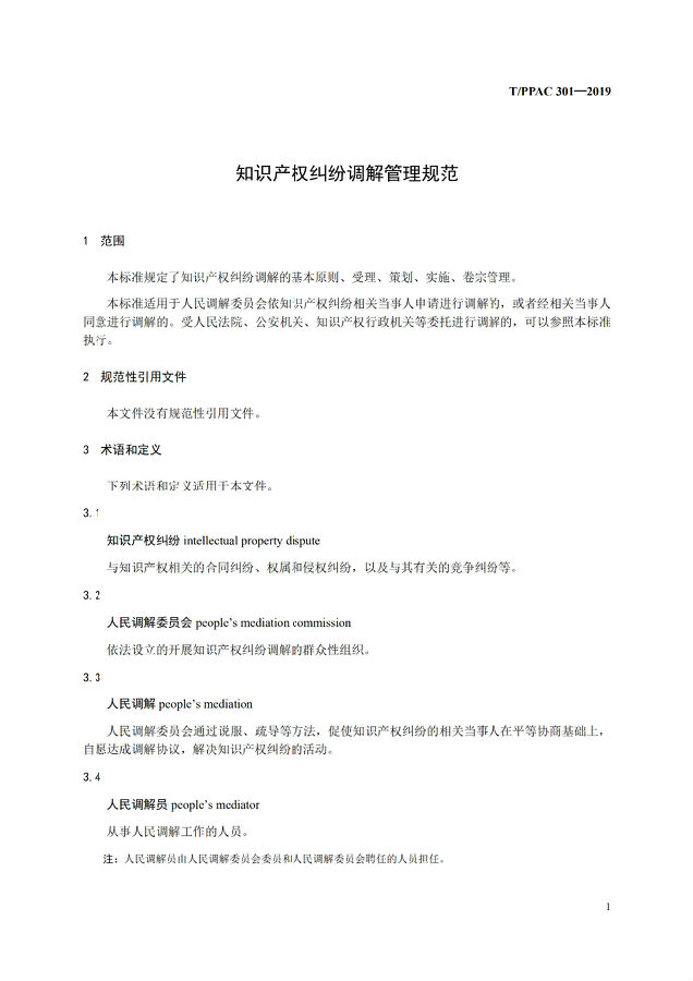
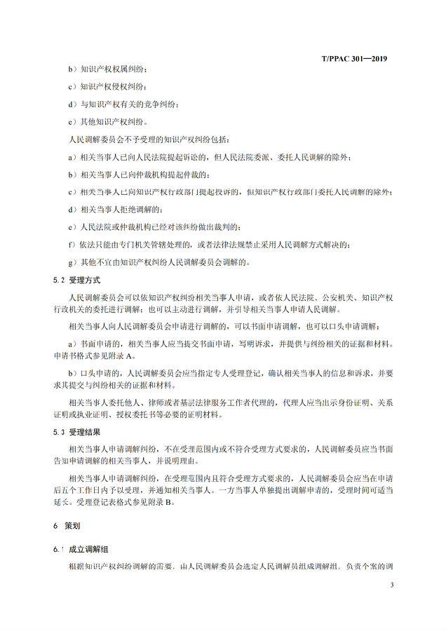
近日,中国专利保护协会网站发布了“关于批准发布《知识产权纠纷调解管理规范》中国专利保护协会标准的通知”,标准规定了知识产权纠纷调解的基本原则、受理、策划、实施、卷宗管理。适用于人民调解委员会依知识产权纠纷相关当事人申请进行调解的,或者经相关当事人同意进行调解的。受人民法院、公安机关、知识产权行政机关等委托进行调解的,可以参照本标准执行。

关于批准发布《知识产权纠纷调解管理规范》中国专利保护协会标准的通知
各有关单位:
中国专利保护协会标准《知识产权纠纷调解管理规范》已起草完成并审查通过,现予以发布。
标准的编号及名称如下:
T/PPAC301-2019 知识产权纠纷调解管理规范
中国专利保护协会
2019年12月06日
附件:1.关于批准发布《知识产权纠纷调解管理规范》中国专利保护协会标准的通知

附件:2.《知识产权纠纷调解管理规范》


















来源:中国专利保护协会网站
编辑:IPRdaily王颖
校对:IPRdaily纵横君