2023-09-06浏览次数:
四川昊邦家居有限公司(下称“昊邦家居”)收到成都市中级人民法院《应诉通知书》,佛山市某知识产权运营有限公司(下称“运营公司”)针对昊邦家居生产的沙发提起外观设计专利侵权诉讼。
成都天嘉专利事务所接受昊邦家居委托后,经过分析,针对涉案外观设计专利提起了专利无效宣告。
2023年7月21日国家知识产权局做出了宣告专利权无效的决定,成功帮助昊邦家居摆脱处于侵犯他人专利权的困境。
——无效宣告请求审查决定书






01
案情简介
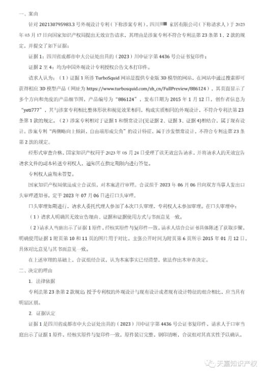
涉案专利号:202130795983.3
涉案专利名称:沙发(8201)
王某系涉案专利“沙发(8201)”的专利权人,独家许可给运营公司。2022年至2023年间,运营公司在郑州、成都等地分别针对多家家具企业提起专利侵权诉讼。
成都天嘉专利事务所接受昊邦家居委托后,通过调查取证和充分的案情分析,提出了通过以无效宣告作为应诉策略,从权利基础上打破困局,彻底解决面临的诉讼纠纷。
时间线
2023年1月4日
运营公司提起诉讼;
2023年3月17日
昊邦家居提起无效宣告请求;
2023年7月6日
国家知识产权局进行了口头审理;
2023年7月21日
国家知识产权局下发了《无效宣告请求审查决定书》,宣告涉案外观设计专利权全部无效;
2023年7月24日
成都市中级人民法院下达了准予运营公司撤诉的《民事裁定书》。
02
天嘉行动
该案件是典型的以“专利运营为目的的维权”,是以盈利为目的的专利诉讼。原告运营公司针对多家家具企业提起专利侵权诉讼,其目的是通过诉讼纠纷,以和解、调解或者判决方式获利。
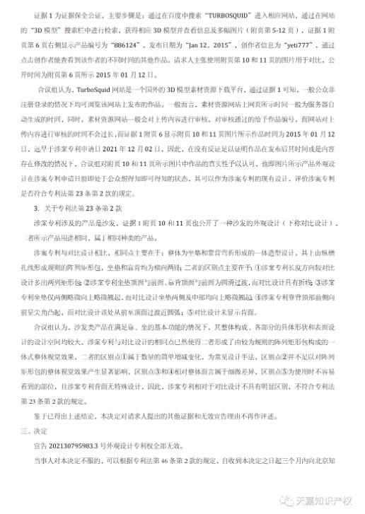
成都天嘉专利事务所通过广泛搜集现有设计的证据材料,从公开的网络资料中发现:涉案外观设计专利实质上是来源于网络上的素材,且网络素材的发布时间远远早于涉案外观设计专利的申请日。经分析比对,以专利法第23条第2款“授予专利权的外观设计与现有设计或者现有设计特征的组合相比,应当具有明显区别”为由提起无效宣告请求。
2023年7月6日,国家知识产权局举行口审审理,成都天嘉专利事务所专利代理师冉鹏程结合一系列的证据材料,详细阐述了无效理由,提出了关于“该涉案外观设计专利相对于国外素材网站上公开的设计而言,其区别点要么属于数量的简单增减变化、要么属于局部细微差异或者使用时不容易看到的部位,不足以对整体视觉效果产生显著影响”的主张。
合议组认为,无效宣告请求的证据来源于一个国外的 3D 模型素材资源下载平台,通过证据1可知,一般公众非注册登录的情况下均可浏览该网站上发布的作品。一般而言,素材资源网站上网页所示时间一般为服务器自动生成的时间,同时,素材资源网站一般会对上传内容进行审核,对审核通过的给予作品编号,而网站对上传内容进行审核的时间不会过长,而证据1附页6显示附页10和11页图片所示作品时间为2015年01月12日,远早于涉案专利申请日2021年12月02日,因此,在没有反证足以证明作品在发布后其时间或是内容存在修改的情况下,合议组对附页10和11页所示图片中作品的真实性予以认可,也即图片所示产品外观设计在涉案专利申请日前即处于公众想得知即可得知的状态,其可以作为涉案专利的现有设计,评价涉案专利是否符合专利法第23条第2款的规定。
合议组无效决定要点:沙发类产品在满足靠、坐的基本功能的情况下,其整体构成、各部分的具体形状和表面设计的设计空间均较大,涉案专利与对比设计的相同点已然使得二者形成了由较为规则的阵列矩形包构成的一体式整体视觉效果,二者的区别点或属于常见设计手法、或为细微差异、或为使用时不容易看到的部位,均不足以对整体视觉效果产生显著影响,因此,涉案专利相对于对比设计不具有明显区别。

03
案件启示
近年来,许多企业遭遇到专利侵权诉讼纠纷,包括一大批产品具有合法来源的经销商,这些专利侵权纠纷并非都是以制止侵权为目的,而是打着“专利运营维权”的旗号,将知识产权“维权”作为经营赚取利益的手段。
最高人民法院(2022)最高法民再274号判决明确指出:在此需要明确的是,民事主体作为知识产权的权利人,有权合法、合理维护其自身权益;但知识产权保护的目的是倡导、鼓励使用具有创造性的智力成果,并将无形的知识财富转化为有形的物质财富,从而促进生产力的发展;如果将知识产权“维权”作为赚取利润的手段和工具,将“诉讼”作为牟利的途径,不仅不符合知识产权保护的宗旨,也不利于维护市场交易秩序的稳定,同时亦在一定程度上浪费了司法资源,此种行为不应予以鼓励和提倡。
启示二
专利无效宣告中的现有技术/现有设计,不仅存在于专利文献和期刊文献等公开出版物中,而且还存在于网络中,包括抖音、微信推送、专业网址等,这些证据的搜集与固化,需要认真细致的检索与排查。
从原告角度,在专利维权之前,应对权利的稳定性进行分析和判断,既要防止盲目提起诉讼,也要端正维权目的。
从被告角度,企业在遇到知识产权纠纷时,应全面分析,积极应对,通过寻找最佳的途径去解决知识产权纠纷,而不是一味抱着“给钱了事”的心态,这一方面助长了滥用知识产权的行为,另一方面也给自己带来市场上更大的损失。
企业简介
四川昊邦家居有限公司是一家集产品研发、生产、销售、服务于一体的专业化家居企业。公司产品以时尚休闲沙发和时尚布艺软床、床垫为主导。产品从设计、选料到生产的整套工艺始终追求“艺术与时尚、自然与环保、简洁与舒适”的完美结合。公司奉行“以人为本,追求卓越”的管理理念。遵循“简约、时尚、健康”的品牌理念。先后被评为“中国名优精品”、“绿色环保产品”、“2013年原创设计十大品牌”、“2013年度最受消费者欢迎十佳沙发家具品牌”、“2013中国家具行业年度十佳时尚品牌”等荣誉;“2014年中国家具行业年度最佳原创品牌”、“2014年中国家具行业年度创新型企业家”。