2019-02-15浏览次数:
2月13日下午,我所组织代理部及流程部全员认真学习了专利快速预审服务申请主体备案的相关文件。

学习内容
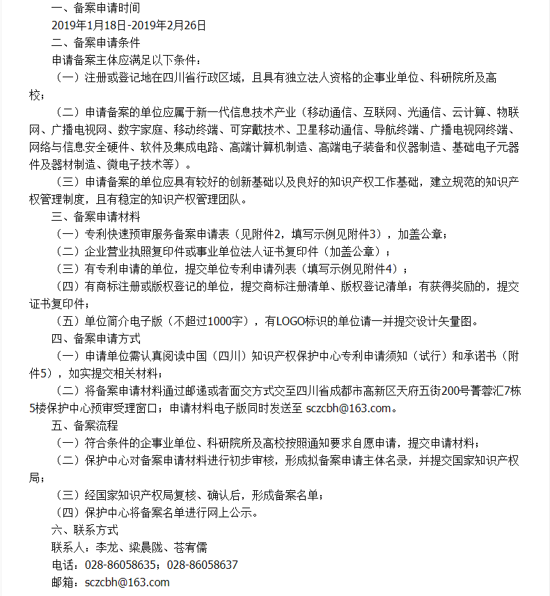
学习会上,代理部组织参会人员学习及解读了《四川省知识产权服务促进中心关于开展专利快速预审服务申请主体备案工作的通知》、《中国(四川)知识产权保护中心专利申请须知(试行)》、《中国(四川)知识产权保护中心备案专利分类号清单》、《专利快速预审服务备案申请表》、《单位专利申请列表》等一些列文件。
及时了解关于此次备案工作的申请时间、申请条件、申请材料、申请方式及流程,以便于在第一时间帮助符合要求的新一代信息技术产业的企业客户办理快速授权服务。


据悉,此次专利快速预审服务的审查周期相较于普通申请的审查周期将大大缩短,但在享受便利的同时也需要满足此项服务的相关条件,并预先进行备案。

我所专利代理人对于相关文件的及时学习及熟悉将有利于此项服务的宣传和开展,帮助符合条件的企业客户做好前期准备工作,顺利、快速的完成该项申请。